Introduction
Effective communication is the backbone of the hospitality industry, where guest satisfaction relies heavily on seamless interactions. Hotel managers face numerous challenges in enhancing service offerings, and the integration of advanced IVR auto attendant features stands out as a game-changer. This article explores ten essential features that not only streamline communication but also elevate the guest experience, making it more personalized and efficient.
As hotels navigate the complexities of implementing these technologies, a critical question arises: how can they balance automation with the human touch? Ensuring that guests feel valued and attended to is paramount. By addressing this balance, hotels can enhance their service delivery while maintaining the personal connections that guests cherish.
VoicePrompts.ai: AI-Powered Customization for Auto-Attendant Messaging
Effective communication is paramount in the hospitality industry. Hotel managers often grapple with the challenge of delivering personalized experiences while managing operational efficiency. VoicePrompts.ai offers a cutting-edge platform that empowers accommodations to swiftly create tailored IVR auto attendant messages through a streamlined 4-step process. With over 850 voice and music choices, establishments can customize their messaging to reflect their brand identity, ensuring a cohesive and professional image.
This AI-driven customization not only enhances the visitor experience but also incorporates an IVR auto attendant, optimizing communication processes and facilitating effective call management. By utilizing VoicePrompts.ai, establishments can develop professional messaging solutions without the high costs typically associated with traditional audio production. This efficiency translates into significant time and resource savings, ultimately boosting customer satisfaction.
As industry leaders emphasize the importance of AI in hospitality communication, platforms like VoicePrompts.ai become essential for improving operational efficiency and visitor engagement. With accommodations missing up to 40% of calls, the need for effective communication solutions is critical. SJ Sawhney, co-founder of Canary Technologies, states, "A new era of guest communication is emerging, offering accommodations an unparalleled chance to redefine hospitality." This highlights the vital role of AI in transforming hospitality operations and enhancing professional credibility through tailored messaging solutions.
Are you ready to elevate your communication strategy? Embrace the future of guest interaction with VoicePrompts.ai and redefine your approach to hospitality.

Dynamic Call Routing Based on Menu Options
Effective communication is paramount in the hospitality industry. The IVR auto attendant enables hotels to manage incoming communications efficiently by directing calls based on the caller's choices. This feature ensures that guests are swiftly connected to the right department—be it reservations or customer service—significantly reducing wait times. For instance, when a guest selects 'reservations,' their inquiry goes directly to the reservations team, enhancing service efficiency and minimizing misdirected inquiries.
But the benefits of this technology extend beyond just guest satisfaction; it also elevates staff productivity. By optimizing communication management, hotel staff can focus on face-to-face interactions and other essential duties, creating a more attentive service atmosphere. Efficient communication routing can lower average handle time (AHT), a critical factor in maintaining high service levels within the hospitality sector.
Moreover, hotels employing dynamic communication routing frequently report enhanced operational efficiency. Smart routing systems can prioritize inquiries based on urgency or caller history, ensuring that VIP guests receive prompt attention. This level of personalization not only meets but exceeds guest expectations, fostering loyalty and encouraging repeat business.
As the hospitality sector evolves, the integration of IVR auto attendant and advanced communication routing technologies is becoming essential. With 83% of clients expecting prompt responses when contacting an establishment, hotels must leverage these tools to stay competitive and deliver exceptional service. By implementing dynamic call routing, hotels can significantly enhance the guest experience, streamline operations, and ultimately drive revenue growth.

Customizable Greetings and Hold Music for Enhanced Guest Experience
Effective communication is paramount in the hospitality industry, and personalized greetings and hold music play a crucial role in creating an efficient auto-attendant system for accommodations. By integrating personalized welcomes that resonate with the establishment's brand voice, businesses can cultivate a warm and inviting atmosphere for their guests. Did you know that 77% of hotel lobbies and 83% of food and beverage venues utilize background music? This statistic highlights the significant impact of music in enhancing visitor engagement.
Choosing the right hold music not only entertains guests while they wait but also diminishes perceived wait times, resulting in a more favorable experience. This level of customization not only boosts visitor satisfaction but also fortifies the establishment's brand identity, making guests feel valued and appreciated. As industry leaders emphasize, the first interaction with visitors is critical; thoughtful greetings and music can profoundly influence their overall perception and loyalty.
In a competitive landscape, hotel managers face the challenge of standing out. By prioritizing personalized experiences, they can address these challenges head-on. Consider the potential benefits:
- Improved guest satisfaction
- Enhanced brand loyalty
- A more engaging atmosphere
Now is the time to reflect on how your establishment can implement these strategies to elevate the guest experience.

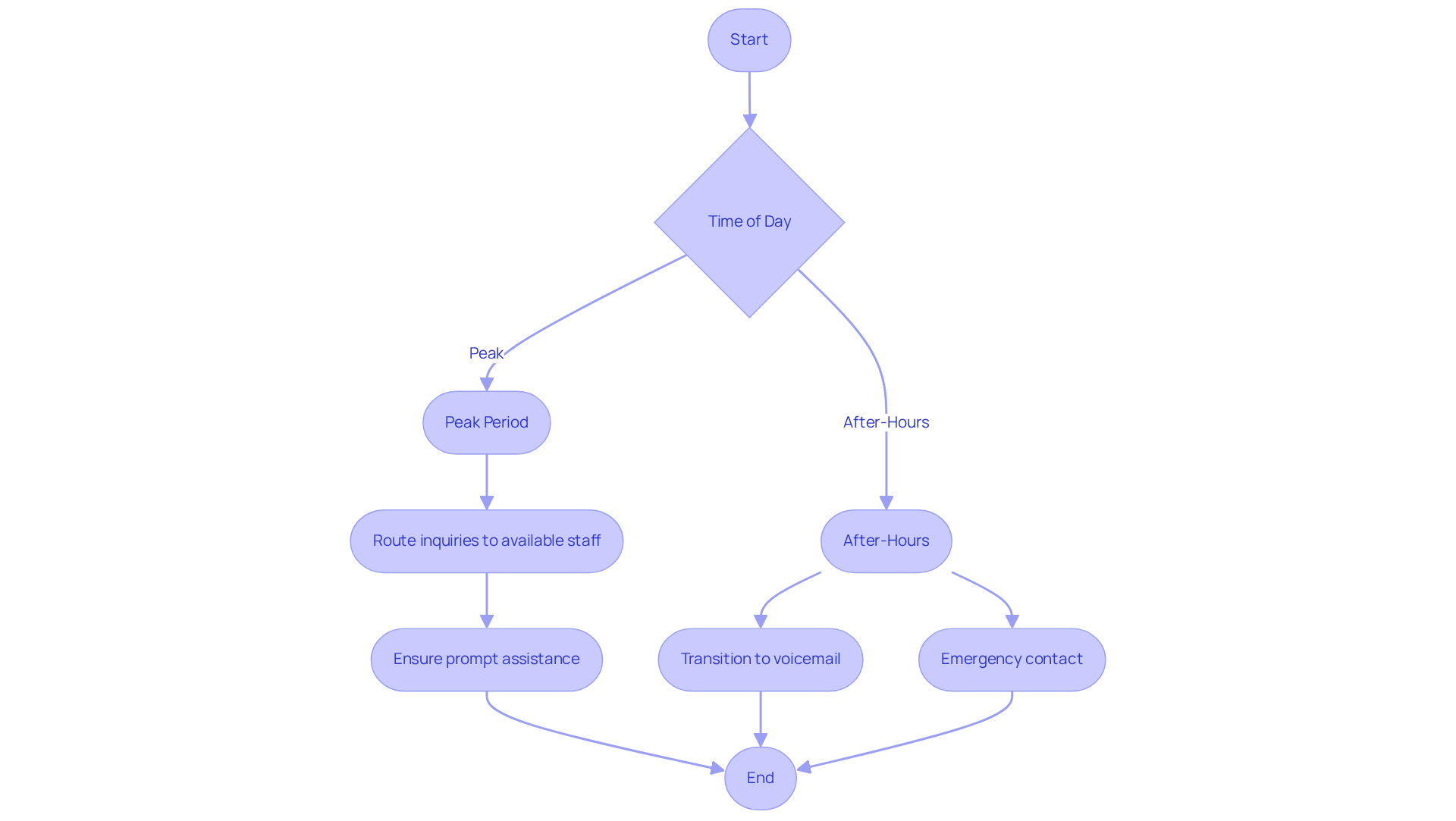
Time-Based Call Routing for Efficient Guest Management
Effective communication is vital in the hospitality industry, especially for hotels striving to enhance guest satisfaction. Time-based communication routing stands out as a crucial feature, allowing hotels to manage inquiries according to predefined schedules. During peak periods, inquiries can be efficiently directed to available staff, ensuring visitors receive prompt assistance. Conversely, after-hours communications can seamlessly transition to voicemail or an emergency contact, maintaining service continuity.
This strategic approach not only boosts visitor satisfaction through timely responses but also significantly enhances operational efficiency. By optimizing communication management based on time, accommodations can reduce wait times and lower abandonment rates, fostering a more favorable visitor experience.
VoicePrompts.ai provides affordable, fast, and customizable AI-powered on-hold messaging solutions and IVR auto attendant services that can transform hold time into valuable communication opportunities. With industry-specific AI trained on best practices, accommodations can craft professional messages in minutes—no studios, no voice actors, no long waits—ensuring guests receive consistent and branded communication.
In high-demand periods, effective communication management is essential for maintaining service quality and maximizing revenue opportunities. Are you ready to elevate your hotel's communication strategy? Discover how VoicePrompts.ai can help you achieve excellence in guest interactions.

Priority Queuing for Urgent Guest Inquiries
Effective communication is paramount in the hospitality industry. Priority queuing stands out as a vital strategy for accommodations to manage incoming inquiries efficiently, particularly when urgent requests arise. By prioritizing calls from key clients or those needing immediate assistance, hotels can ensure that critical matters are addressed without delay. This approach not only elevates the visitor experience but also underscores the establishment's dedication to exceptional service.
Implementing priority queuing allows staff to navigate high-pressure situations with ease, leading to improved customer satisfaction and loyalty. With VoicePrompts.ai's cost-effective and customizable AI-driven messaging solutions, accommodations can create professional on-hold and auto-attendant messages in mere minutes—no studios, no voice actors, and no lengthy waits. This guarantees that visitors receive timely and relevant information while they wait.
As one hotel supervisor noted, efficiently managing pressing communications is crucial for maintaining a positive relationship with guests. This highlights the importance of promptness in the hospitality sector. Research indicates that even a one-minute improvement in check-in speed can boost satisfaction by 1.3%. This statistic emphasizes the tangible benefits of effective management and how VoicePrompts.ai's solutions can facilitate this enhancement.
Debbie, a Department Manager, shared, "Implementing voice technology at our front desk transformed our check-in process—guests love the quick, hassle-free experience, and our team can focus on delivering personal service." This illustrates how priority queuing, paired with VoicePrompts.ai's innovative solutions, not only enhances guest satisfaction but can also drive higher revenue through improved service delivery.
Are you ready to elevate your hotel's communication strategy? Discover how VoicePrompts.ai can transform your guest interactions today.

Call Screening and Blocking to Enhance Staff Productivity
Effective communication is crucial in the hospitality industry. Hotel managers face the constant challenge of managing incoming communications while ensuring exceptional service. The screening and blocking functionalities serve as vital resources, allowing personnel to prioritize important inquiries and minimize distractions from spam or non-urgent calls. This strategic approach not only boosts staff productivity but also significantly enhances the overall visitor experience.
With more time to address genuine inquiries, staff can respond promptly and thoughtfully, fostering a welcoming atmosphere that encourages guest satisfaction and loyalty. Imagine the difference it could make if your team could focus solely on what matters most—your guests. To further enhance communication, accommodations can leverage VoicePrompts.ai's affordable and customizable AI-powered on-hold messaging solutions and IVR auto attendant services.
The platform offers a streamlined 4-step process, enabling accommodation managers to create professional messages in minutes—no studios or voice actors needed. As Richard Brooks observes, the advancement of technology in the hospitality sector has transformed it from a 'necessary evil' into a competitive advantage. This highlights the significance of effective communication networks in contemporary lodging operations.
Are you ready to elevate your communication strategy? Embrace the tools that can help your team thrive and ensure your guests receive the attention they deserve.

Quick Setup for Auto-Attendant Systems
Effective communication is crucial in the hospitality industry. IVR auto attendant systems are designed for swift configuration, allowing accommodations to implement new communication solutions with minimal disruption. With user-friendly interfaces and a streamlined 4-Step Process, staff can create and deploy auto-attendant messages in just a few minutes using VoicePrompts.ai's AI-powered platform. This rapid implementation is essential for enhancing communication strategies, significantly reducing downtime and operational delays.
Consider this: 76% of accommodation executives acknowledge that AI is fundamentally changing the industry. The ability to swiftly integrate such technologies not only enhances visitor satisfaction but also boosts operational efficiency. Effective communication tools are vital for ensuring that no guest request goes unanswered, fostering a more responsive and guest-centric environment.
Moreover, incorporating the phone network with current CRM and PMS applications guarantees that the IVR auto attendant functions smoothly within the hotel's wider communication structure. This integration improves operational efficiency, allowing hotel managers to focus on what truly matters—providing exceptional guest experiences.
Are you ready to elevate your communication strategy? Embrace the future of hospitality with AI-driven solutions that streamline operations and enhance guest satisfaction.

Understanding Auto Attendant vs. IVR Systems
Effective communication is paramount in the hospitality industry. Hotel managers often grapple with the challenge of ensuring that guests connect with the right department swiftly. IVR auto attendants and Interactive Voice Response systems play distinct roles in addressing these needs. Auto attendants are designed to direct calls based on established menu choices, significantly enhancing guest experiences. Research indicates that 68% of customers feel more satisfied when they are quickly connected to the appropriate department. This highlights the effectiveness of the IVR auto attendant in improving communication within hotels.
With VoicePrompts.ai, accommodations can craft professional auto-attendant messages in mere minutes. This AI-powered platform offers over 850 customizable options tailored to industry best practices—all at an affordable price. By streamlining call routing, it not only enhances customer communication but also makes it more engaging and relevant. In contrast, IVR solutions allow for more complex interactions, enabling establishments to gather information from callers through voice or keypad inputs. While this can boost customer engagement, it may also lead to frustration if not executed properly. A 2019 study by Vonage revealed that 61% of consumers believe IVR systems contribute to a poor customer experience, with 63% finding irrelevant menu options particularly frustrating.
Understanding these differences is crucial for hotels aiming to optimize their communication strategies. IVR auto attendants, particularly those powered by VoicePrompts.ai, are especially beneficial for managing high-volume inquiries without the need for extensive receptionist staff. This not only enhances operational efficiency but also leads to higher guest satisfaction ratings due to reduced wait times and more direct call routing. Conversely, IVR solutions may be more suitable for scenarios requiring detailed information gathering or when a more engaging experience is desired.
Ultimately, the choice between IVR auto attendant solutions and traditional auto attendants should be guided by the specific communication needs of the establishment. By selecting the right framework, accommodations can refine their communication management methods, resulting in improved guest experiences and satisfaction scores. Are you ready to elevate your hotel's communication strategy?

Evaluating Pros and Cons of Auto Attendants for Hotels
Effective communication is crucial in the hospitality industry. Hotel managers often grapple with the challenge of managing calls efficiently while ensuring guest satisfaction. IVR auto attendants can be a game-changer in this regard, streamlining call management and significantly reducing wait times. In fact, establishments that have adopted these systems report a remarkable 10-15% decrease in operational expenses, showcasing their ability to optimize staffing, especially during off-peak hours.
VoicePrompts.ai stands out by offering affordable, fast, and instantly customizable AI-powered on-hold and auto-attendant messaging solutions. With over 850 options available, accommodations can craft professional messages in minutes, ensuring consistent branding and enhanced customer guidance. However, it’s essential to recognize the potential downsides. Visitors may struggle to reach a live person, leading to frustration. Statistics reveal that 68% of customers feel more satisfied when they connect quickly to the right department, highlighting the need to balance automation with personal interaction.
To ensure a positive guest experience, establishments must carefully assess how to implement an IVR auto attendant effectively. This involves:
- Seamlessly integrating these platforms with existing communication tools.
- Training staff to handle complex inquiries that require a human touch.
By maximizing the advantages of the IVR auto attendant while mitigating its drawbacks, hotel managers can enhance operational efficiency and improve guest satisfaction.
Are you ready to elevate your communication strategy? Embrace the power of the IVR auto attendant and transform your guest experience today.

Choosing the Right Auto-Attendant Phone System for Hotels
Effective communication is vital in the hospitality industry. For hotel managers, selecting the perfect auto-attendant phone solution is not just a task; it’s a necessity that can significantly impact guest satisfaction and operational efficiency. With numerous options available, it’s crucial to evaluate key aspects like essential features, ease of use, and compatibility with existing systems.
Hotels should prioritize solutions that offer customizable options. VoicePrompts.ai stands out with over 850 industry-specific AI-trained messaging solutions. These features, including dynamic call routing and comprehensive reporting, are essential for monitoring performance effectively. Scalability is another critical factor, allowing the infrastructure to adapt to future growth and changing operational needs.
By carefully assessing these components, hotels can choose an auto-attendant solution that meets their operational goals while enhancing the visitor experience. Industry experts emphasize that efficient communication networks are fundamental for achieving high guest satisfaction and operational effectiveness. As Jordan Hollander, co-founder of HotelTechReport, aptly puts it, "Effective communication is not just a luxury; it is a necessity."
Moreover, research shows that hotels using auto-attendant systems have experienced a 14% increase in guest service scores. This statistic underscores the importance of investing in robust communication solutions. Are you ready to elevate your hotel's communication strategy? Don't wait—explore the options available and make a choice that will transform your guest experience.

Conclusion
Effective communication is paramount in the hospitality industry, especially for hotels striving to elevate guest experiences. Embracing advanced IVR auto attendant features is not just beneficial; it’s essential. By integrating technologies like VoicePrompts.ai, hotels can customize messaging, manage calls efficiently, and foster a welcoming atmosphere that aligns with their brand identity. This modernization tackles operational challenges head-on and positions hotels to meet the evolving expectations of their guests.
Key features such as:
- Dynamic call routing
- Customizable greetings
- Time-based call management
- Priority queuing
are vital components for enhancing communication in the hospitality sector. Each element plays a crucial role in creating a more efficient service model, reducing wait times, and ensuring guests receive timely assistance. Furthermore, the ability to swiftly implement auto-attendant systems and leverage AI-driven solutions empowers hotels to adapt quickly to changing demands, significantly boosting operational effectiveness.
In today’s competitive landscape, the importance of effective communication cannot be overstated. Hotels that prioritize the implementation of these IVR auto attendant features will not only enhance guest satisfaction but also cultivate loyalty and encourage repeat business. Hotel managers must evaluate their current communication strategies and consider investing in robust auto-attendant systems that can transform guest interactions. By taking this step, they can ensure their establishments thrive in an increasingly demanding market.
Frequently Asked Questions
What is VoicePrompts.ai and how does it benefit the hospitality industry?
VoicePrompts.ai is an AI-powered platform that allows accommodations to create customized IVR auto-attendant messages through a simple 4-step process. It offers over 850 voice and music choices, enabling establishments to tailor their messaging to reflect their brand identity, enhance visitor experience, and optimize communication processes, ultimately boosting customer satisfaction.
How does dynamic call routing work in the context of hospitality?
Dynamic call routing directs incoming calls based on the caller's menu selections, ensuring that guests are quickly connected to the appropriate department, such as reservations or customer service. This feature reduces wait times, enhances service efficiency, and allows hotel staff to focus on in-person interactions, improving overall productivity.
What impact does personalized greetings and hold music have on guest experience?
Personalized greetings and hold music create a welcoming atmosphere for guests and can significantly enhance their experience. Customized music can entertain callers while they wait and reduce perceived wait times, leading to improved guest satisfaction and reinforcing the establishment's brand identity.
Why is effective communication important in the hospitality industry?
Effective communication is crucial in hospitality as it directly impacts guest satisfaction and operational efficiency. With many accommodations missing up to 40% of calls, implementing tools like VoicePrompts.ai and dynamic call routing is essential for managing communications effectively and ensuring that guests receive prompt responses.
How can hotels leverage AI technologies to improve their operations?
Hotels can use AI technologies, such as IVR auto attendants and smart routing systems, to enhance operational efficiency and personalize guest interactions. By prioritizing inquiries based on urgency or caller history, hotels can ensure that guests receive timely attention, fostering loyalty and encouraging repeat business.
What are the benefits of implementing customizable greetings and hold music?
Implementing customizable greetings and hold music offers several benefits, including improved guest satisfaction, enhanced brand loyalty, and a more engaging atmosphere. These personalized elements can significantly influence guests' perceptions and loyalty, making them feel valued and appreciated.