Introduction
Effective communication stands as the backbone of exceptional guest experiences in the hospitality industry. In an era where AI-powered solutions like VoicePrompts.ai are on the rise, hotels have unprecedented opportunities to streamline their phone interactions and enhance service quality. Yet, hotel managers face a significant challenge: how to ensure consistency and professionalism in every guest interaction while implementing effective phone scripts.
How can hotel staff master the art of communication to not only meet but exceed guest expectations? This article delves into ten essential phone scripts designed to elevate hotel experiences. By offering practical insights and strategies for success, we aim to empower hotel staff to enhance their communication skills and ultimately improve guest satisfaction.
As we explore these scripts, consider the complexities of hotel management and the importance of effective communication in navigating these challenges. The insights provided here will not only help you address current issues but also prepare you for future interactions, ensuring that every guest feels valued and heard.
VoicePrompts.ai: Streamlined AI-Powered Phone Messaging for Hotels
Effective communication is crucial in the hospitality industry. Hotel managers often grapple with the challenge of delivering consistent and engaging messaging to their guests. VoicePrompts.ai offers a highly intuitive platform that addresses this need by enabling establishments to swiftly create tailored phone scripts.
With over 850 voice and music choices, hotels can customize their on-hold messages and auto-attendant prompts to align seamlessly with their brand identity. This innovative technology not only enhances the overall visitor experience but also streamlines communication processes. As a result, staff can handle calls more effectively, ensuring that every interaction is managed with care and professionalism.
By automating routine inquiries, hotels can significantly lower operational expenses-reportedly by as much as 30%. This efficiency allows for a more focused approach to guest relations, fostering deeper connections and ultimately leading to increased satisfaction and loyalty.
As the hospitality industry evolves, integrating AI-powered solutions like VoicePrompts.ai becomes essential for maintaining a competitive edge and enhancing service quality. Are you ready to elevate your communication strategy? Embrace the future of hospitality with VoicePrompts.ai.

Professional Phone Etiquette: Setting the Standard for Guest Interactions
Effective communication is paramount in the hospitality industry, shaping visitor experiences and influencing their decisions to return. Having professional phone scripts is not just a nicety; they are a necessity. Answering calls promptly, using a friendly tone, and clearly identifying oneself and the hotel are foundational practices that can significantly enhance guest satisfaction.
Hotel staff must be trained to actively listen, ensuring they fully grasp inquiries before providing accurate information. Maintaining a calm demeanor, especially during peak times, is essential for navigating high-pressure situations effectively. Implementing these practices fosters a warm atmosphere that encourages repeat visits. In fact, accommodations that prioritize training in these areas have reported notable improvements in guest feedback, showcasing the tangible benefits of investing in effective communication strategies.
Consider this: 71% of clients will sever a business relationship due to poor communication manners. This statistic underscores the critical need for training in this area. Additionally, approximately 72 to 80% of callers will hang up without leaving a voicemail if their call goes unanswered, highlighting the importance of utilizing effective phone scripts for prompt call handling.
To support these initiatives, VoicePrompts.ai offers AI-driven adaptable messaging solutions with over 850 options, empowering establishments to refine their interaction strategies. By leveraging phone scripts generated by AI, hotels can enhance customer engagement and satisfaction, ultimately driving revenue growth.
A case study on the impact of inadequate telephone manners illustrates how investing in training can lead to improved guest loyalty and contentment. This highlights the necessity for establishments to prioritize effective communication. With subscription plans starting at just $29.95 per month and no setup fees, accommodations can access these powerful tools, making it a cost-effective investment in their customer service excellence.

Key Components of Effective Phone Scripts: Essential Elements for Hotel Managers
Effective communication is crucial in the hospitality industry. It sets the tone for guest experiences and can significantly impact customer satisfaction. Hotel managers often face challenges in ensuring that their staff communicates effectively, especially over the phone. This is where phone scripts become effective.
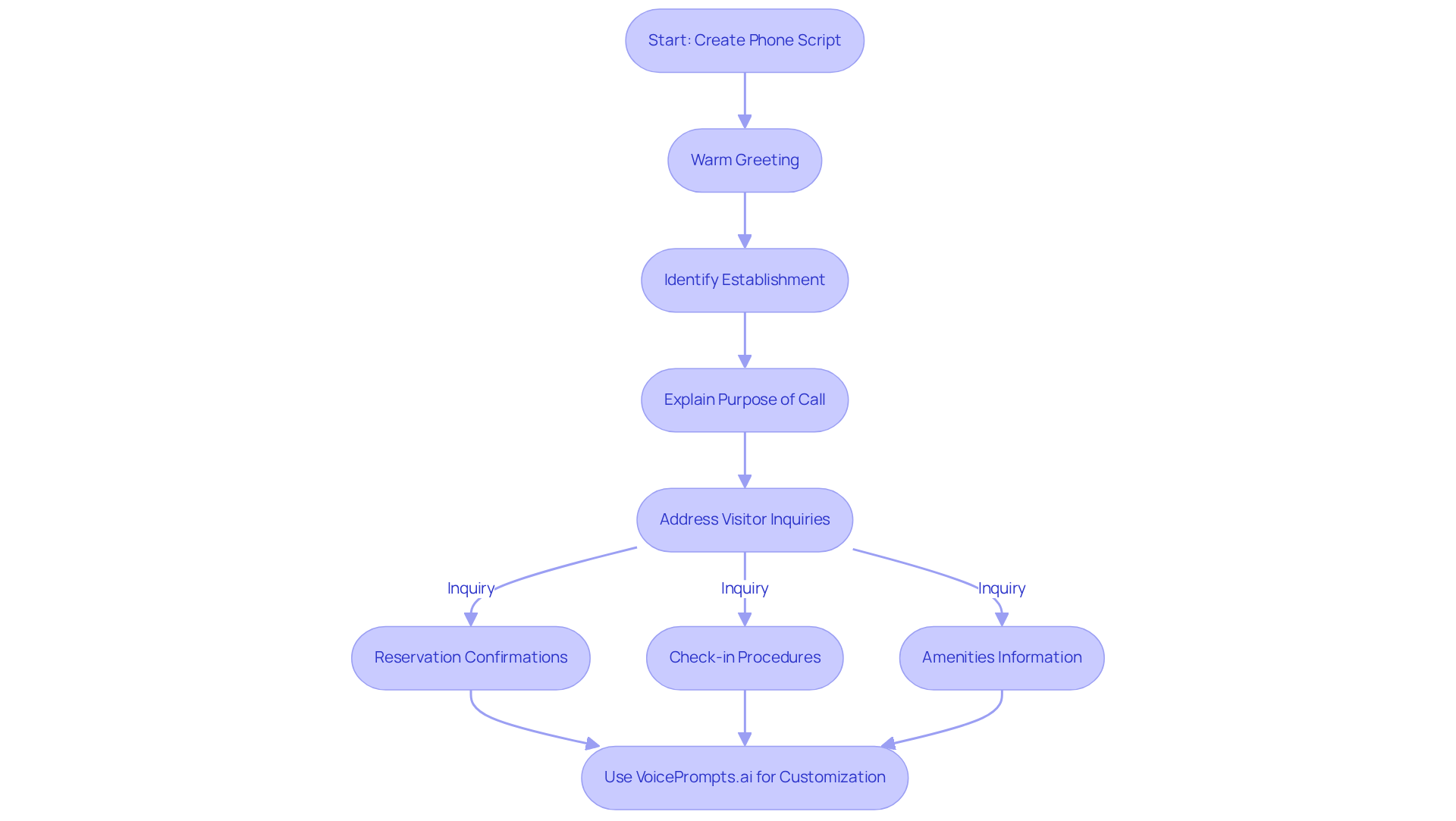
In the hospitality sector, phone scripts should begin with a warm greeting, clearly identify the establishment, and succinctly explain the purpose of the call. By incorporating common visitor inquiries - like reservation confirmations, check-in procedures, and amenities information - staff can confidently address various situations.
With VoicePrompts.ai, managers can create and save tailored on-hold and auto-attendant messages effortlessly. This AI-powered platform streamlines the process into four simple steps, allowing for the creation of professional messages in under five minutes. It’s both affordable and fast, making it an ideal solution for busy hotel managers.
Key features of VoicePrompts.ai include:
- Industry-specific AI trained on best practices to enhance message relevance.
- 850+ options to choose from, ensuring a tailored experience.
- One-click export in any format for easy integration.
Regularly revising these phone scripts based on visitor feedback can further enhance their effectiveness. This proactive approach transforms customer interaction and engagement across the hospitality sector. Are you ready to elevate your communication strategy? Start using VoicePrompts.ai today and see the difference it can make.

Implementing Phone Scripts: Ensuring Consistency in Hotel Communication
Effective communication is paramount in the hospitality industry. Hotel managers face the challenge of ensuring that their staff interacts uniformly and professionally with guests. To tackle this, it’s essential to educate staff on effective scripts for calls and implement regular role-playing activities. These activities not only enhance interaction skills but also build confidence among staff, enabling them to manage visitor engagements more effectively.
Monitoring calls and providing constructive feedback are crucial steps in identifying areas for improvement. This ongoing process ensures that staff continuously refine their skills, leading to better guest experiences. Additionally, creating a centralized repository for communication scripts allows team members to easily access the most recent versions, fostering consistency in messaging.
With VoicePrompts.ai's AI-driven platform, hotel managers can effortlessly create and save personalized on-hold and auto-attendant messages. This not only improves customer communication but also elevates the professional experience for visitors. Are you ready to enhance your hotel's communication strategy? Take action now and empower your team with the tools they need to succeed.

Enhancing Phone Interactions: Techniques for Improving Guest Experiences
Effective communication is crucial in the hospitality industry. Personalization during phone scripts when interacting with visitors not only fosters a sense of connection but also makes them feel valued. Using the visitor's name and actively listening to their needs can significantly enhance their experience. A study shows that tailored communication leads to increased visitor satisfaction and loyalty, as individuals appreciate when their specific preferences are acknowledged.
Hotel managers often face challenges in managing visitor inquiries efficiently. Incorporating AI-driven solutions, like those from VoicePrompts.ai, can streamline these interactions. These tools offer quick access to information, enabling staff to respond to inquiries swiftly and reduce wait times. With an impressive automation rate of 88.4%, AI solutions can handle a substantial portion of visitor inquiries without staff intervention, allowing personnel to focus on more complex requests that require a human touch.
Real-world examples illustrate the benefits of personalized phone conversations. Hotels that have adopted tailored phone scripts report improved satisfaction scores, as visitors feel that their needs are met promptly and effectively. By merging technology with a personal approach, hotels can create memorable experiences that resonate with guests long after their stay.
Are you ready to elevate your guest interactions? With VoicePrompts.ai, you can easily create professional on-hold and auto-attendant messages starting at just $29.95/month, with no setup fees. Join thousands of businesses already leveraging professional AI-generated phone messages to boost revenue and enhance customer satisfaction. Get started today!

Overcoming Communication Challenges: Strategies for Hotel Staff Management
Effective communication is crucial in the hospitality industry, where interaction challenges can significantly impact guest satisfaction. Hotels often grapple with language barriers, high call volumes, and varying staff availability. Addressing these issues head-on is essential for maintaining a competitive edge.
-
Language Training: Comprehensive language training for staff can dramatically improve communication with diverse guests. This fosters an inclusive environment and enhances overall guest satisfaction. Moreover, respecting cultural beliefs during interactions is vital for avoiding misunderstandings and enriching visitor experiences.
-
Call Management Systems: Advanced call management systems allow hotels to prioritize calls based on urgency and guest needs. This ensures that high-value inquiries receive prompt attention, effectively reducing wait times and elevating service quality.
-
AI Solutions: Implementing AI-driven tools can streamline operations by managing routine inquiries through automated responses. This approach alleviates pressure on staff during peak times, enabling them to concentrate on more complex client needs, ultimately enhancing the overall client experience.
By adopting these strategies, hotels can navigate the complexities of guest interactions more efficiently. This guarantees that visitors receive prompt and tailored service, even during peak call volume periods. Are you ready to elevate your hotel's communication strategy?

Addressing Guest Complaints: Crafting Scripts for Effective Resolution
Effective communication is paramount in the hospitality industry. When visitor complaints arise, how a hotel addresses these issues can make or break guest satisfaction. Phone scripts that incorporate empathetic language, acknowledge concerns, and suggest actionable solutions are essential. VoicePrompts.ai offers AI-driven customizable phone scripts with over 850 options, empowering staff to create personalized messaging solutions that enhance customer communication.
Training staff is crucial. Employees must remain calm, actively listen to visitors' concerns, and follow up to ensure satisfactory resolutions. This approach not only addresses complaints but also reinforces the establishment's commitment to guest satisfaction. Research indicates that 40% of clients will disengage from a business after receiving inadequate service, and a staggering 91% of customers who experience negativity will not return. Clearly, accommodations must prioritize these discussions.
By viewing complaints as opportunities to strengthen relationships, establishments can foster customer loyalty and satisfaction. This ultimately leads to favorable reviews and repeat patronage. With VoicePrompts.ai, accommodations can boost revenue and enhance customer satisfaction through affordable subscription plans, ensuring they are well-equipped to manage guest interactions effectively.
Are you ready to transform your guest communication strategy? Embrace the power of VoicePrompts.ai and elevate your establishment's service today.

Cost-Effective Phone Messaging Solutions: Balancing Quality and Budget
Effective communication is crucial in the hospitality industry. Hotel managers often grapple with the challenge of delivering high-quality messaging without incurring exorbitant costs. This is where platforms like VoicePrompts.ai come into play, offering a solution that transforms how accommodations manage their phone scripts.
VoicePrompts.ai eliminates the need for costly studio recordings, providing a cost-effective alternative. With clear pricing, no hidden fees, and no long-term commitments, hotels can start utilizing this service immediately, without any upfront expenses. This flexibility allows them to focus resources on enhancing other areas of service, ultimately improving customer engagement.
By harnessing AI technology, VoicePrompts.ai offers over 850 customizable phone scripts. This means accommodations can generate high-quality messaging in a fraction of the time and expense compared to traditional methods. Imagine the impact of having tailored messages that resonate with guests, all while saving time and money.
Are you ready to elevate your hotel's communication strategy? Embrace the future of messaging with VoicePrompts.ai and see the difference it can make in your operations. Don't let outdated methods hold you back - take action today!

Utilizing Feedback: Refining Phone Scripts for Better Guest Engagement
Effective communication is crucial in the hospitality industry. To enhance interactions, accommodations must actively seek visitor feedback through post-stay surveys and direct inquiries during calls. This strategy not only captures valuable insights but also cultivates a culture of responsiveness.
Hotel managers often face challenges in understanding guest needs and preferences. By examining feedback, they can identify patterns and highlight areas for improvement. This process leads to more efficient phone scripts that enhance visitor engagement and satisfaction. For instance, establishments that implemented focused surveys reported a significant increase in positive responses regarding their communication interactions. This illustrates the direct impact of visitor insights on dialogue strategies.
Moreover, a staggering 83% of hoteliers acknowledge the importance of traditional visitor surveys, emphasizing their role in refining service delivery. By prioritizing feedback collection and evaluation, accommodations can craft tailored phone scripts that resonate with visitors, ultimately enhancing their overall experience and fostering loyalty.
Additionally, leveraging VoicePrompts.ai's AI-driven platform allows establishments to effortlessly generate professional on-hold and auto-attendant messages. This not only improves interactions but also elevates visitor satisfaction.
Are you ready to transform your communication strategies? Embrace the power of feedback and innovative technology to elevate your hospitality services.

Mastering Phone Scripts: Elevating the Guest Experience in Hospitality
Effective communication is crucial in the hospitality industry, where first impressions can make or break a guest's experience. Hotel managers often grapple with the challenge of ensuring their staff communicates efficiently and professionally. This is where continuous training and improvement come into play, significantly influenced by client interactions and feedback.
Investing in comprehensive training programs equips staff with the essential skills for effective communication. This investment has proven results, with a notable 21% increase in visitor satisfaction scores. Furthermore, ongoing training initiatives enhance the use of phone scripts and responsiveness, leading to a more professional and efficient service.
Incorporating technology like VoicePrompts.ai can further elevate communication standards. This platform allows accommodations to create customized messaging solutions that resonate with visitor expectations. With over 850 customizable options, VoicePrompts.ai transforms on-hold time into meaningful engagement opportunities, informing visitors about services and building trust even before their arrival.
Consider this: 76% of executives in the lodging sector believe that AI is fundamentally transforming the industry. This makes it imperative for accommodations to embrace such technologies. By adopting a dual approach that combines staff development with technological investment, hotels can streamline communication and foster a culture of excellence.
As the hospitality landscape evolves, prioritizing these elements is essential for maintaining a competitive edge. Are you ready to elevate your guest experience and stay ahead in the industry?

Conclusion
Effective communication is the cornerstone of elevating guest experiences in the hospitality industry. Hotel managers face numerous challenges in ensuring that every interaction leaves a lasting impression. This is where well-crafted phone scripts come into play, serving as a pivotal tool in achieving excellence in guest relations. By leveraging platforms like VoicePrompts.ai, hotels can develop tailored messaging solutions that not only resonate with their brand but also enhance guest interactions.
The integration of AI-driven technology streamlines communication processes, fostering a professional atmosphere that guests truly appreciate. Statistics reveal that effective phone interactions significantly boost guest satisfaction and loyalty, making it essential for hotels to prioritize this aspect of their operations. Training staff in professional phone etiquette and incorporating guest feedback into communication strategies are vital steps in this journey. Addressing visitor complaints with empathy and implementing cost-effective messaging solutions are strategies that ensure consistency and quality in hotel communications.
As the hospitality landscape evolves, embracing innovative communication tools and prioritizing staff training become crucial for hotels aiming to enhance their guest experiences. Investing in effective phone scripts and utilizing technology like VoicePrompts.ai can transform communication strategies, ultimately creating memorable experiences that encourage repeat visits and positive reviews. Are you ready to take your hotel's communication to the next level? The time to act is now.
Frequently Asked Questions
What is VoicePrompts.ai and how does it benefit hotels?
VoicePrompts.ai is an AI-powered platform that enables hotels to create tailored phone scripts quickly and easily. It offers over 850 voice and music choices for customizing on-hold messages and auto-attendant prompts, enhancing the visitor experience and streamlining communication processes.
How can VoicePrompts.ai improve operational efficiency for hotels?
By automating routine inquiries, hotels can lower operational expenses by up to 30%. This efficiency allows staff to focus more on guest relations, fostering deeper connections and increasing guest satisfaction and loyalty.
Why is professional phone etiquette important in the hospitality industry?
Professional phone etiquette is crucial as it shapes visitor experiences and influences their likelihood to return. Promptly answering calls, using a friendly tone, and clearly identifying oneself and the hotel can significantly enhance guest satisfaction.
What are the key components of effective phone scripts for hotels?
Effective phone scripts should include a warm greeting, clear identification of the establishment, and a succinct explanation of the call's purpose. Incorporating common visitor inquiries like reservation confirmations and check-in procedures helps staff address various situations confidently.
How does VoicePrompts.ai assist hotel managers in creating phone scripts?
VoicePrompts.ai allows hotel managers to create and save tailored on-hold and auto-attendant messages in four simple steps, making it quick and affordable. The platform is designed to produce professional messages in under five minutes.
What are some features of VoicePrompts.ai?
Key features include industry-specific AI trained on best practices, over 850 customizable options, and one-click export in any format for easy integration.
How can hotels enhance the effectiveness of their phone scripts?
Regularly revising phone scripts based on visitor feedback can further enhance their effectiveness, transforming customer interaction and engagement in the hospitality sector.
What are the subscription costs for using VoicePrompts.ai?
Subscription plans for VoicePrompts.ai start at $29.95 per month, with no setup fees, making it a cost-effective investment for improving customer service.