Overview
Effective communication is paramount in the hospitality industry. Hotel managers face numerous challenges, from managing guest expectations to ensuring operational efficiency. Interactive Voice Response (IVR) systems emerge as a powerful solution to these challenges, offering a range of benefits that can significantly enhance guest experiences.
IVR technology streamlines communication, allowing for efficient interactions that cater to the needs of guests. By personalizing these interactions, hotel managers can create a welcoming atmosphere that fosters loyalty. Furthermore, the cost-effective nature of IVR systems means that hotels can allocate resources more efficiently, ultimately leading to improved guest satisfaction.
Consider the impact: hotels utilizing IVR systems report increased responsiveness and support, resulting in a more seamless service experience. How can your establishment leverage this technology to elevate guest interactions?
In conclusion, adopting IVR systems not only addresses the pressing challenges faced by hotel managers but also positions them to thrive in a competitive market. Take action now to explore how IVR can transform your guest experience and solidify loyalty.
Introduction
In the competitive landscape of hospitality, effective communication is not just a luxury—it's a necessity. Hotel managers face numerous challenges in meeting the rising expectations of today's travelers. To address these challenges, many are turning to Interactive Voice Response (IVR) systems as a powerful tool. These systems enhance guest experiences and streamline operations, transforming routine interactions into personalized, efficient exchanges that leave a lasting impression on guests.
As the industry evolves, the question remains: are hotel managers fully leveraging the potential of IVR technology? By embracing this innovative solution, they can not only meet but exceed the expectations of their guests. The benefits of IVR technology are manifold, offering opportunities for improved communication and operational efficiency.
In a world where guest satisfaction is paramount, the time to act is now. Hotel managers must consider how IVR can revolutionize their approach to hospitality, ensuring they remain competitive in a rapidly changing environment.
VoicePrompts.ai: Streamlined AI-Powered Messaging for Enhanced Customer Engagement
Effective communication is paramount in the hospitality industry. VoicePrompts.ai offers a groundbreaking platform that revolutionizes the development of AI-driven phone messaging solutions for accommodations. Property managers face the challenge of crafting messages that not only inform but also engage guests. With VoicePrompts.ai, they can swiftly create customized on-hold messages and auto-attendant prompts, ensuring a polished and cohesive brand image.
Imagine having access to over 850 voice and music options. This wealth of choices allows accommodations to personalize their messaging, resonating with guests and significantly enhancing their overall experience. Such a customized approach promotes a friendly environment and strengthens brand loyalty, showcasing the IVR benefits of VoicePrompts.ai as a vital instrument for contemporary hospitality management.
Moreover, the affordability of VoicePrompts.ai's solutions enables accommodations to implement these advanced messaging systems without exceeding their budget. The streamlined 4-step process for creating messages ensures that managers can produce professional content in under 5 minutes. This efficiency demonstrates how VoicePrompts.ai transforms customer communication, allowing hotel managers to focus on what truly matters—providing exceptional service.
Are you ready to elevate your guest communication? Embrace the future of hospitality with VoicePrompts.ai and see the difference it can make in your property management.

Cost-Effectiveness: Reduce Operational Costs with IVR Solutions
Hotels aiming to reduce operational costs significantly find that implementing IVR benefits is crucial. In an industry where effective communication is paramount, automating routine inquiries and tasks—such as booking confirmations and assistance requests—can drastically lessen the reliance on extensive staffing. This strategic shift not only curtails labor expenses but also empowers staff to focus on more meaningful interactions with guests, thereby enhancing service quality and realizing IVR benefits while maintaining budget efficiency.
Consider this: the IVR benefits are evident as businesses utilizing IVR systems have reported annual savings exceeding $80,000. This statistic underscores the financial impact of automation in the hospitality sector. Hotel managers have discovered that the IVR benefits of simplifying customer interactions enable them to allocate resources more effectively. This leads to improved visitor experiences without the burden of escalating operational costs.
As one accommodation manager aptly stated, "The automation of our customer support processes has not only lowered expenses but also enabled our team to concentrate on what truly matters—our visitors." This approach promotes a more effective operational model, fostering greater customer satisfaction and loyalty.
In light of these insights, hotel managers should consider integrating IVR benefits into their operations to not only streamline processes but also enhance the overall guest experience.

24/7 Customer Service Availability: Always-On Support with IVR
Effective communication is paramount in the hospitality industry, especially when it comes to providing exceptional customer service. The IVR benefits empower accommodations to deliver round-the-clock support, ensuring that visitors can access information and assistance at any time. This continuous support is vital for addressing urgent inquiries, such as booking changes or service requests, ultimately enhancing customer satisfaction and fostering loyalty.
By leveraging VoicePrompts.ai's AI-driven phone messaging solutions, establishments can significantly improve their communication capabilities. These solutions offer professional and personalized responses that cater to visitor needs, not only enhancing customer satisfaction but also contributing to revenue growth. Satisfied visitors are more likely to return and recommend the establishment to others, creating a positive cycle of engagement.
Accommodations can maintain a competitive edge with IVR benefits by being accessible whenever visitors require assistance. This strategic implementation of technology not only addresses immediate challenges but also positions hotels for long-term success. Are you ready to elevate your guest experience and streamline your operations? Embrace the power of IVR systems and discover the IVR benefits that can transform your hospitality service.

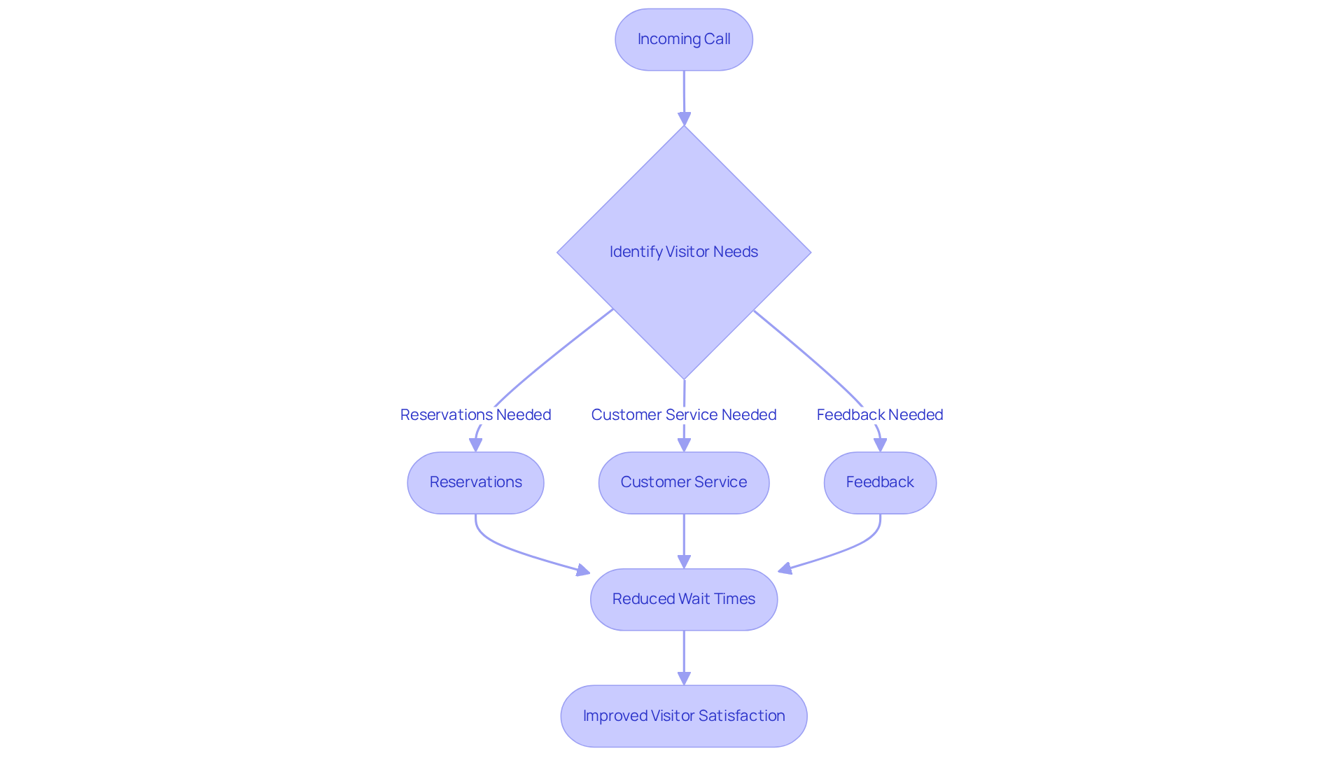
Improved Efficiency: Streamline Call Handling with IVR Technology
Effective communication is paramount in the hospitality industry, and the IVR benefits significantly enhance call handling efficiency in accommodations by automating call routing based on visitor needs. This system drastically reduces wait times, ensuring inquiries are swiftly directed to the appropriate department. Consequently, visitors enjoy a more seamless interaction, which enhances their overall satisfaction.
Hotel managers face numerous challenges, and the IVR benefits not only streamline operations but also alleviate pressure on staff, allowing them to focus on more complex tasks. A lodging manager remarked, 'With IVR, we can manage inquiries from visitors more efficiently, which has changed our service delivery.' Statistics indicate that establishments employing IVR technology can achieve IVR benefits by decreasing average wait times by up to 30%, which leads to improved visitor experiences and operational efficiency.
By integrating IVR systems and utilizing VoicePrompts.ai's AI-powered platform, managers can effortlessly create and save custom on-hold and auto-attendant messages. This capability further enhances the visitor experience. Why not try it yourself? Experience how simple it is to craft professional messages that boost staff productivity and foster a more pleasant experience for visitors.

Enhanced Customer Experience: Personalize Interactions with IVR
Effective communication is paramount in the hospitality industry, where every interaction can significantly impact a visitor's experience. Hotel managers often face the challenge of personalizing interactions to meet the diverse needs of their guests. The IVR benefits include providing a powerful solution that allows establishments to tailor communications based on caller identification and previous interactions.
With VoicePrompts.ai, lodging managers can effortlessly generate professional, AI-driven phone messages in just minutes—eliminating the need for studios or voice performers. This innovative approach not only enhances the personalization of messages but also showcases the IVR benefits, fostering a sense of value among visitors, encouraging repeat visits, and generating positive word-of-mouth recommendations.
Thousands of businesses have already embraced VoicePrompts.ai to elevate customer satisfaction and drive revenue growth. Starting at just $29.95/month with no setup fees, this platform offers a cost-effective solution for enhancing guest interactions. Are you ready to transform your communication strategy and boost your hotel's appeal? Join the ranks of satisfied users and experience the benefits today.

Data Collection and Reporting: Gain Insights with IVR Analytics
Effective communication is paramount in the hospitality industry, where understanding visitor preferences and behaviors can significantly impact success. IVR systems offer numerous IVR benefits for data gathering and reporting, enabling establishments to gain essential insights. By meticulously analyzing call data, accommodations can uncover trends, assess effectiveness, and make informed decisions that enhance their offerings.
This data-driven approach not only fosters ongoing improvement in visitor experiences but also substantially elevates satisfaction levels. For instance, establishments utilizing IVR analytics have reported a remarkable reduction in customer support costs by as much as 30%. This statistic underscores the tangible IVR benefits of adopting such technology.
As hospitality analysts highlight, anticipating customer needs through data analysis is crucial for crafting personalized experiences that encourage loyalty and repeat visits. By leveraging insights from IVR systems, accommodations can refine their services to highlight the IVR benefits, ensuring they consistently meet and exceed visitor expectations.
In an industry where every detail matters, embracing IVR technology is not just an option; it is a necessity for those aiming to thrive in a competitive landscape.

Appointment Scheduling: Simplify Bookings with IVR Automation
Effective communication is paramount in the hospitality industry, where guest satisfaction hinges on seamless interactions. The IVR benefits include revolutionizing appointment scheduling, enabling establishments to streamline the process of booking, modifying, or canceling reservations with ease. This self-service option not only alleviates the burden on front desk staff but also offers IVR benefits by ensuring a smooth booking experience for guests.
With VoicePrompts.ai's AI-driven platform, accommodations can swiftly and cost-effectively create and save personalized on-hold and auto-attendant messages. This efficient four-step process enhances visitor satisfaction while optimizing operational efficiency. By engaging with customers across various touchpoints, establishments can elevate their service delivery.
Are you ready to transform your reservation process? Embrace the power of IVR benefits and witness the difference they can make in your operations.

Payment Processing: Facilitate Transactions with IVR Solutions
Effective communication is paramount in the hospitality industry, particularly when it comes to payment processing. The IVR benefits revolutionize this process by enabling secure transactions over the phone without requiring human involvement. This automation not only accelerates payment processing but also allows visitors to complete transactions swiftly and efficiently.
VoicePrompts.ai stands out with its industry-specific AI, trained on best practices, offering over 850 customizable options for phone messaging that enhance customer communication. For example, while specific statistics for accommodations are not provided, the London Taxi Point case study demonstrates the potential for improved transaction speed, reducing processing times from 30 seconds to just 20 seconds with an IVR system.
Moreover, the IVR benefits include enhanced security protocols that significantly lower the risk of sensitive information being mishandled by personnel, thereby fostering increased trust among visitors. By providing a seamless and accessible payment method, accommodations not only elevate visitor satisfaction but also optimize their financial processes, leading to improved overall efficiency.
As the hospitality sector increasingly embraces technology, the integration of IVR payment solutions, particularly those powered by VoicePrompts.ai, demonstrates significant IVR benefits for enhancing transaction efficiency and enriching the visitor experience. Are you ready to transform your payment processing and elevate your guests' experience?

Surveys and Feedback Collection: Enhance Services with IVR Insights
Effective communication is paramount in the hospitality industry, and the IVR benefits include its role as a powerful tool for conducting surveys and gathering visitor feedback. These systems provide establishments with essential insights into service quality. By automating the feedback process, accommodations can efficiently collect data on visitor satisfaction, pinpointing specific areas that require enhancement.
This proactive approach not only boosts visitor loyalty but also cultivates a culture of continuous improvement within the establishment. Notably, nearly 50% of accommodation patrons prefer to check out using their smartphones, underscoring a growing expectation for streamlined, tech-driven interactions.
Moreover, AI-powered analysis tools can categorize feedback, enabling establishments to identify recurring issues such as check-in delays or Wi-Fi problems. As one manager aptly stated, "Gathering the feedback of your visitors can be crucial to assisting your establishment enhance its service, boost its occupancy rate, and draw in more returning patrons."
By leveraging the IVR benefits for feedback collection, accommodations can transform guest insights into actionable strategies. This ultimately enhances the overall guest experience, positioning establishments for sustained success in a competitive market. Are you ready to elevate your service quality and visitor satisfaction? Embrace IVR systems today.

IVR Customization: Tailor Solutions to Fit Your Brand Identity
Effective communication is essential in the competitive landscape of the hospitality industry. The IVR benefits include providing establishments with extensive customization capabilities, enabling them to align messaging and interactions with their unique brand identity. With VoicePrompts.ai, accommodations can create professional on-hold and auto-attendant messages in minutes—no studios or voice actors needed. This effortless creation process ensures instant customization, allowing messaging to reflect the establishment's specific language, tone, and visuals.
By incorporating these customized communications, accommodations can establish a seamless experience that resonates with visitors, enhancing brand awareness and nurturing a sense of familiarity and trust—elements vital for promoting visitor loyalty. As branding specialists emphasize, impactful communication that embodies an establishment's identity significantly enhances the overall visitor experience, making it a crucial factor in the hospitality sector.
Personalization in luxury accommodations is now an expectation rather than a premium, which underscores the IVR benefits of tailored messaging. According to industry insights, 63% of customers desire IVR benefits that offer a personalized experience, highlighting the importance of customization in meeting guest expectations.
Join thousands of businesses already benefiting from professional AI-generated phone messages to increase revenue and improve customer satisfaction. With VoicePrompts.ai's affordable subscription plans starting at $29.95/month, hotels can enhance their revenue streams and elevate customer satisfaction through expertly crafted AI-generated phone messages.

Conclusion
The integration of IVR technology in the hospitality sector is not merely a trend; it represents a transformative approach that significantly enhances guest experiences while streamlining operations. Effective communication is crucial in this industry, and by harnessing the power of VoicePrompts.ai, hotel managers can craft personalized messaging that resonates deeply with guests. This ensures effective communication that fosters loyalty and satisfaction.
Throughout this discussion, we have explored the key benefits of IVR systems:
- Cost-effectiveness
- 24/7 customer service availability
- Improved efficiency in call handling
- Enhanced data collection capabilities
Each of these aspects illustrates how IVR not only reduces operational costs but also empowers hotel staff to concentrate on delivering exceptional service. The capability to personalize interactions and automate processes further positions hotels to meet the evolving expectations of their guests.
Embracing IVR technology is essential for hotels aiming to thrive in a competitive market. By adopting these solutions, accommodations can elevate their guest engagement strategies, streamline operations, and ultimately enhance overall visitor satisfaction. The time to act is now—transform your hotel's communication strategy with IVR and unlock a new level of service excellence.
Frequently Asked Questions
What is VoicePrompts.ai and how does it benefit the hospitality industry?
VoicePrompts.ai is an AI-powered platform that streamlines phone messaging solutions for accommodations, allowing property managers to create customized on-hold messages and auto-attendant prompts. This enhances guest engagement, promotes a polished brand image, and strengthens brand loyalty.
How many voice and music options does VoicePrompts.ai provide?
VoicePrompts.ai offers over 850 voice and music options, enabling accommodations to personalize their messaging and significantly improve the overall guest experience.
What is the process for creating messages using VoicePrompts.ai?
The platform features a streamlined 4-step process that allows hotel managers to produce professional messaging content in under 5 minutes.
How does VoicePrompts.ai help in reducing operational costs for hotels?
By implementing IVR solutions, hotels can automate routine inquiries and tasks, which reduces reliance on extensive staffing. This leads to significant labor cost savings and allows staff to focus on meaningful guest interactions.
What financial impact can IVR systems have on hotels?
Hotels utilizing IVR systems have reported annual savings exceeding $80,000, highlighting the financial benefits of automation in the hospitality sector.
How does IVR improve customer service availability?
IVR solutions enable accommodations to provide 24/7 customer service, allowing visitors to access information and assistance at any time, which enhances customer satisfaction and loyalty.
What are the long-term benefits of implementing IVR systems in hospitality?
Implementing IVR systems not only addresses immediate customer service challenges but also positions hotels for long-term success by improving operational efficiency and enhancing the overall guest experience.