Introduction
Effective communication is the cornerstone of success in the hospitality industry, where every interaction shapes the guest experience. Hotel managers face significant challenges in ensuring seamless communication, which is crucial for operational efficiency and guest satisfaction. As a solution, many are turning to VOIP auto attendants, which offer a wealth of benefits that can transform their communication processes.
These systems streamline communication, allowing hotel staff to focus on what truly matters: providing exceptional service. However, the challenge lies in navigating the myriad features available and understanding how to leverage them for maximum impact. What specific advantages do these systems provide? How can hotel managers harness their full potential to elevate their establishments above the competition?
By embracing VOIP auto attendants, hotel managers can enhance their operational efficiency and improve guest satisfaction. It’s time to explore how these tools can redefine communication in your hotel. Are you ready to take your guest experience to the next level?
VoicePrompts.ai: Streamlined AI-Powered Auto Attendant Messaging
Effective communication is crucial in the hospitality industry. Hotel managers often grapple with the challenge of creating consistent and engaging voip auto attendant messages that reflect their brand identity. This is where VoicePrompts.ai steps in, offering an advanced platform that transforms the message creation process through AI-driven technology.
With its user-friendly interface, hotel managers can easily script messages, select from a diverse range of voices, and preview their creations before deployment. This efficient and affordable solution, utilizing a voip auto attendant, not only saves significant time in message creation but also ensures uniformity in communication, ultimately enhancing the guest experience. Imagine the impact of consistently branded messages tailored to your specific needs.
The streamlined four-step process allows for instant customization, making it easier than ever to maintain high standards of customer service and engagement. Tools like VoicePrompts are essential in today’s competitive landscape, where effective communication can set a hotel apart from the rest.
Are you ready to elevate your guest experience? Embrace the power of VoicePrompts.ai and transform your communication strategy today.

Customized Greetings: Enhance Caller Experience
Effective communication is crucial in the hospitality industry, and personalized greetings play a vital role in establishing a distinct brand voice. With VoicePrompts.ai, accommodation managers can create greetings that genuinely reflect their brand identity, ensuring every caller feels welcomed and valued. This personal touch not only enhances the visitor experience but also significantly boosts satisfaction and loyalty.
Consider this: establishments that prioritize personalized communication see a remarkable increase in customer retention. In fact, companies excelling in this area can achieve up to 40% greater revenue. By nurturing emotional connections through tailored salutations, accommodations can craft unforgettable experiences that resonate with visitors long after their stay.
So, how can you elevate your establishment's communication strategy? Embrace the power of personalized greetings with VoicePrompts.ai. Transform your interactions and watch as your guests become loyal advocates for your brand. Don't miss out on the opportunity to enhance your visitor experience and drive revenue growth.

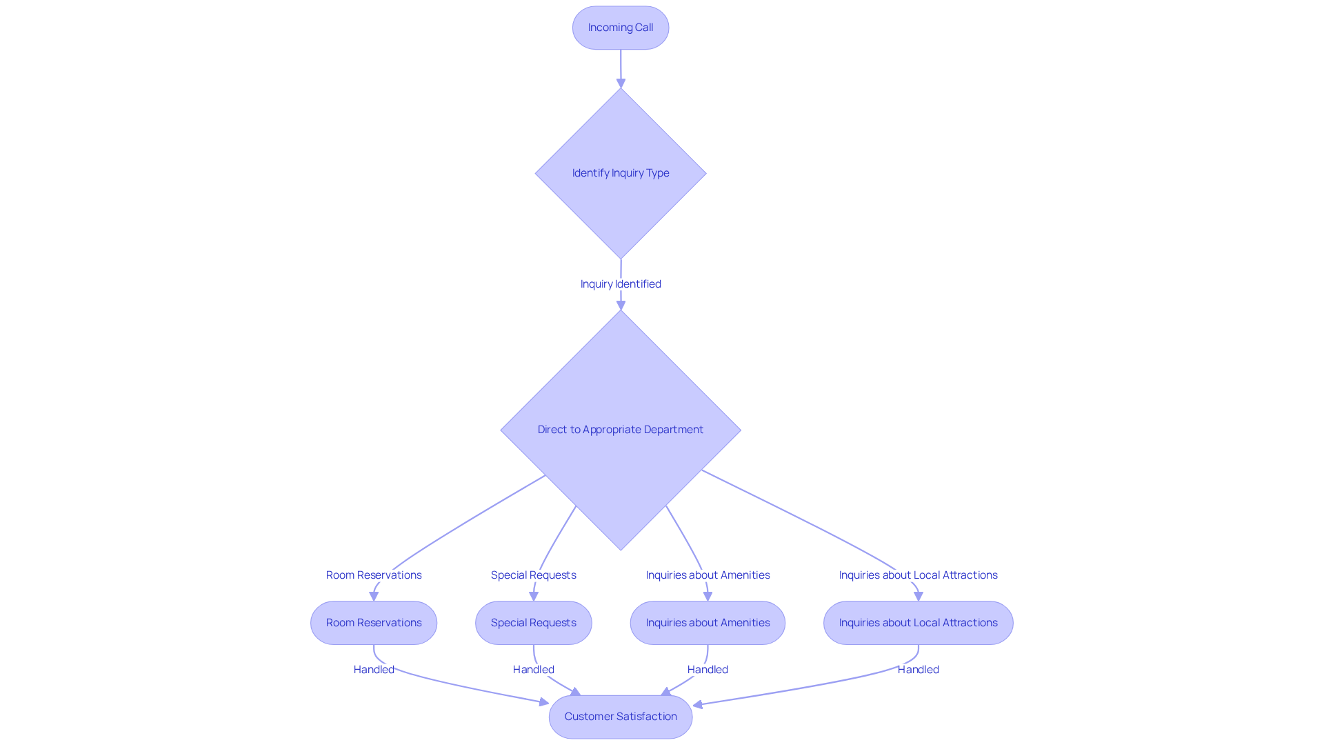
Efficient Call Routing: Direct Calls to the Right Place
Effective communication is crucial in the hospitality industry. Hotel managers often face the challenge of ensuring that inquiries are directed to the right department or staff member quickly. VoicePrompts.ai's VoIP auto attendant system addresses this issue by simplifying routing, effectively directing individuals based on their specific needs. This capability significantly reduces hold times, allowing inquiries to be addressed promptly.
Did you know that 83% of customers expect immediate engagement when contacting a business? This statistic underscores the importance of swift communication in hospitality. By minimizing delays, accommodations can enhance the overall visitor experience, leading to increased satisfaction and loyalty.
Moreover, efficient communication routing not only improves responsiveness but also boosts operational effectiveness. Employees can focus on delivering outstanding service, which is essential in a competitive environment. As accommodations adopt sophisticated communication routing systems, they cultivate authentic relationships with visitors, reinforcing high service standards.
In conclusion, investing in effective communication solutions such as a VoIP auto attendant like VoicePrompts.ai is not just a smart move; it’s essential for thriving in today’s hospitality landscape. Are you ready to elevate your guest experience and operational efficiency? Take action now and transform your communication strategy.

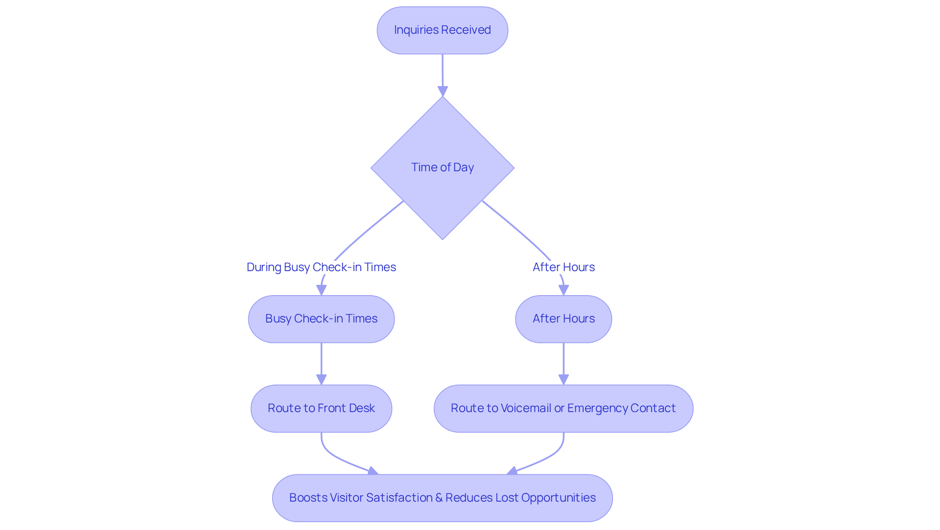
Time-Based Call Routing: Optimize Availability
Effective communication is crucial in the hospitality industry. Time-based routing empowers hotels to implement tailored rules for directing inquiries according to the time of day. During busy check-in times, inquiries can be effectively directed to front desk personnel, ensuring prompt support for arriving visitors. Conversely, after hours, inquiries can be routed to voicemail or an emergency contact, maintaining a responsive communication channel even when the front desk is closed.
This strategic adaptability not only boosts visitor satisfaction but also reduces lost opportunities. Research indicates that up to 40% of inquiries to accommodations go unanswered, with a significant share coming from potential patrons eager to reserve. By streamlining communication management during peak times, hotels can enhance operational efficiency and improve guest experience, leading to higher customer satisfaction ratings and more direct reservations.
VoicePrompts.ai offers a straightforward solution for crafting professional on-hold and auto-attendant messages that can be tailored in minutes. This ensures that every interaction is met with a consistent and branded experience. For instance, an analysis of a 60-room boutique establishment in Chicago revealed a 30% decrease in unanswered communications after collaborating with a hospitality communication center. This illustrates the tangible benefits of efficient routing.
Are you ready to elevate your hotel's communication strategy? Don't let inquiries slip through the cracks—take action today and transform your guest interactions.

Priority Queuing: Manage High Call Volumes
Effective communication is crucial in the hospitality industry, especially when managing high call volumes. Priority queuing allows establishments to prioritize urgent inquiries, ensuring that those with pressing needs move to the front of the line. This capability is vital during peak times, as it guarantees prompt assistance for individuals who require it most.
By integrating priority queuing with VoicePrompts.ai's affordable, fast, and customizable AI-powered on-hold and auto-attendant messaging solutions, hotels can significantly enhance their responsiveness. Imagine creating professional messages in under five minutes—no studios or voice actors needed. This not only improves service quality but also boosts customer satisfaction.
This strategic approach streamlines operations and fosters a positive guest experience. Timely responses are essential in hospitality, and deploying such systems can lower abandonment rates. With a VoIP auto attendant and priority queuing, hotels can transform their communication strategies using innovative solutions.
Are you ready to elevate your guest experience? Embrace priority queuing today and witness the difference it makes in your operations.

Call Screening and Blocking: Protect Your Business
Effective communication is paramount in the hospitality industry. Hotel managers face significant challenges, particularly when it comes to managing unwanted communications that disrupt their workflow. VoicePrompts.ai offers sophisticated screening and blocking features that empower managers to efficiently sift through undesirable messages. By swiftly identifying and eliminating bothersome communications, hotel personnel can dedicate their efforts to delivering exceptional service to genuine patrons.
This shift not only enhances overall productivity but also significantly boosts guest satisfaction. Frequent interruptions from spam calls can frustrate employees, contributing to stress levels that may lead to turnover. In fact, a staggering 41% of employees have left jobs due to unbearable stress. By reducing these disruptions, employees can focus on their primary duties, fostering a more effective workflow and a positive environment within the establishment.
Implementing these features is crucial for maintaining operational efficiency and ensuring that every guest interaction is meaningful. Moreover, with cost-effective and customizable AI-driven messaging solutions, managers can craft professional on-hold and auto-attendant messages in mere minutes. This improvement in customer communication not only enhances guest experiences but also drives revenue growth.
Join the thousands of businesses already leveraging VoicePrompts.ai to transform their customer interactions. Are you ready to elevate your hotel's communication strategy and ensure every guest feels valued?

Multi-Language Support: Cater to Diverse Customers
In the competitive hospitality industry, effective communication is paramount. VoicePrompts.ai empowers accommodations to engage with visitors from diverse linguistic backgrounds through robust multi-language support. By offering communications in multiple languages, accommodations can cultivate an inclusive atmosphere where every visitor feels welcomed and understood. This strategy not only boosts visitor satisfaction but also fosters a sense of belonging, which is crucial for success in hospitality.
Imagine being able to create tailored audio messages in various languages effortlessly. With VoicePrompts.ai, accommodations can utilize an AI-powered platform to craft professional messages in under five minutes—no studios, no voice actors, and no long waits. This capability ensures that vital information is accessible to all visitors, regardless of their primary language, while remaining affordable and efficient. Research indicates that accommodations employing multi-language communication can significantly enhance their visitor experience. Properties that embrace language diversity often see a notable increase in customer satisfaction ratings, highlighting the tangible benefits of catering to a varied clientele.
By prioritizing language diversity and leveraging instant customization features, accommodations not only elevate their service quality but also position themselves as leaders in guest-centric hospitality. This approach ultimately drives repeat business and fosters loyalty. As J. Willard Marriott wisely stated, 'Success is never final.' Adapting to the needs of guests is essential for sustained success in the hospitality industry.
Are you ready to transform your guest experience? Embrace the power of VoicePrompts.ai and ensure that every visitor feels valued and understood.

Cost-Effectiveness: Save on Operational Expenses
Effective communication is crucial in the hospitality industry, where every interaction can lead to a reservation or guest inquiry. Implementing a VOIP auto attendant system from VoicePrompts.ai can yield substantial cost savings for accommodations. By utilizing a VOIP auto attendant for automating call management, establishments can significantly decrease their dependence on extra personnel, thus reducing operational costs without sacrificing service quality.
With transparent pricing and no long-term commitments or cancellation fees, accommodation managers can begin right away with no initial expenses. This makes it a cost-effective solution, particularly for budget-conscious managers. Streamlined communication processes not only improve visitor interactions but also uphold a professional image.
The ability to manage high call volumes with fewer resources optimizes labor costs and ensures that every guest inquiry is addressed promptly, contributing to improved overall satisfaction. Case studies illustrate how accommodations have effectively implemented automated systems like VoicePrompts to enhance operational efficiency. As the demand for cost-effective communication solutions grows, adopting automated systems becomes a strategic choice for accommodations.
In a competitive landscape, effective communication is paramount. Are you ready to elevate your establishment's operational efficiency? Consider VoicePrompts.ai as your partner in achieving seamless communication and exceptional guest experiences.

Quick Deployment: Adapt to Changing Needs
Effective communication is crucial in the hospitality industry. Hotel managers often grapple with the challenge of adapting their communication strategies to meet the demands of fluctuating seasons and unexpected events. This is where VoicePrompts.ai steps in, offering a powerful solution that enables accommodations to swiftly implement auto attendant systems.
With VoicePrompts.ai's AI-powered platform, creating professional on-hold and auto-attendant messages becomes not only affordable but also fast and customizable. There’s no need for studios, voice actors, or long waits. This flexibility allows managers to implement new messaging and routing rules effortlessly, ensuring operational efficiency and enhancing visitor satisfaction.
Take the Swiss Spirit Hotel as a prime example. They successfully integrated their communications platform to better manage guest interactions, showcasing the tangible benefits of rapid adaptation. The ability to adjust swiftly not only enhances communication but also prepares accommodations to meet the evolving needs of their clientele.
Are you ready to elevate your hotel's communication strategy? Embrace the agility that VoicePrompts.ai offers and transform your service atmosphere into one that is both efficient and responsive.

Seamless Integration: Enhance Existing Systems
Effective communication is crucial in the hospitality industry. Hotel managers often grapple with fragmented systems that hinder seamless interactions with guests. VoicePrompts.ai addresses these challenges head-on, offering a solution that integrates effortlessly with existing management systems, including Property Management Systems (PMS) and Customer Relationship Management (CRM) tools.
This platform enables accommodations to enhance their communication capabilities without disrupting ongoing operations. With real-time data synchronization, staff can improve visitor interactions and elevate service delivery. Imagine producing professional on-hold messages and VoIP auto attendant messages without the need for studios or voice actors—VoicePrompts.ai makes this possible, empowering hospitality staff to communicate effectively.
Not only does this integration boost operational efficiency, but it also significantly enhances visitor satisfaction. Staff can access detailed client profiles and preferences instantly, allowing for tailored experiences that foster loyalty and improve overall guest interactions. This approach aligns with industry trends, where effective PMS integration is foundational to modern lodging operations, reducing fragmentation and enhancing service delivery across all touchpoints.
For practical insights, consider how quickly and easily accommodations have implemented these solutions. Our case studies showcase the transformative impact of VoicePrompts.ai. Are you ready to elevate your guest experience? Discover how our platform can streamline your operations and enhance communication today.

Data Analytics: Improve Service with Insights
Effective communication is crucial in the hospitality industry. Managers face numerous challenges, from understanding visitor inquiries to optimizing service performance. VoicePrompts.ai equips hospitality managers with sophisticated data analysis tools that enable them to monitor communication patterns and visitor inquiries efficiently.
By leveraging this data, accommodations can uncover significant trends that inform their communication strategies. For instance, analyzing call data helps identify peak inquiry periods and common visitor issues. This insight allows managers to allocate resources more effectively and tailor their responses to meet visitor needs. Such a proactive approach not only enhances service delivery but also fosters higher levels of visitor satisfaction and loyalty. In fact, 79% of hoteliers report a positive business impact from utilizing AI and data analytics, highlighting the essential role these tools play in modern hospitality management.
Continuously refining communication strategies based on data insights enables accommodations to create a more intuitive and responsive visitor experience. This ultimately encourages repeat business and favorable reviews. Moreover, employing trend analysis allows establishments to address service issues proactively before they impact visitor satisfaction.
To further streamline communication, VoicePrompts.ai offers a simple 4-step process for crafting customized AI-powered messaging solutions for on-hold and voip auto attendant—no studios, no voice actors, and no long waits. This platform empowers accommodation managers to produce professional messages quickly and cost-effectively by using a voip auto attendant, ensuring consistent branding and communication that resonates with visitors.
With industry-specific AI trained on best practices, lodging managers can effortlessly enhance their customer communication. As a practical suggestion, accommodation managers should regularly analyze communication data to adjust their messaging strategies, ensuring they remain aligned with visitor needs and preferences. Are you ready to elevate your communication approach and drive visitor satisfaction?

Enhanced Customer Satisfaction: Improve Overall Experience
Effective communication is crucial in the hospitality industry, where customer satisfaction can make or break a business. Implementing VoicePrompts.ai's auto attendant system can dramatically enhance this satisfaction in accommodations. With personalized greetings, efficient call routing, and multi-language support, visitors receive timely and relevant assistance tailored to their needs.
This improved service experience not only fosters customer loyalty but also generates favorable reviews and return visits, ultimately boosting the establishment's profitability. Consider this: properties utilizing AI-generated phone messages have reported a 12% increase in direct bookings. Clearly, the impact of effective communication on visitor loyalty is significant.
Moreover, with over 75% of U.S. hotels grappling with staffing shortages, auto attendants streamline operations. This allows front desk teams to concentrate on high-value interactions, enhancing the overall guest experience and satisfaction. Are you ready to elevate your hotel's communication strategy? Embrace the future with VoicePrompts.ai and watch your customer satisfaction soar.

Conclusion
Effective communication is paramount in the hospitality industry. As competition grows fiercer, hotel managers must confront the challenges of meeting diverse guest needs while maintaining a high standard of service. Embracing a VOIP auto attendant system like VoicePrompts.ai can be a game-changer, revolutionizing communication and enhancing guest experiences.
By integrating advanced technology into their communication strategies, accommodations can ensure that every interaction reflects their brand identity. Key benefits such as:
- Customized greetings
- Efficient call routing
- Time-based management
- Priority queuing
not only improve responsiveness but also foster a welcoming environment for guests. This ultimately leads to increased satisfaction and loyalty.
Moreover, the ability to implement multi-language support and utilize data analytics empowers hotel managers to adapt and refine their communication practices. These features ensure that they meet the diverse needs of their clientele, making every guest feel valued and understood.
As hotel managers prioritize communication enhancements, they can transform their establishments into preferred destinations. The time to act is now. By leveraging innovative solutions like VoicePrompts.ai, you can drive repeat business and cultivate a loyal customer base. Elevate the guest experience through strategic communication improvements and set your hotel apart in a crowded market.
Frequently Asked Questions
What is VoicePrompts.ai and how does it benefit the hospitality industry?
VoicePrompts.ai is an advanced platform that uses AI-driven technology to streamline the creation of VoIP auto attendant messages. It helps hotel managers create consistent and engaging messages that reflect their brand identity, saving time and enhancing the guest experience.
How does VoicePrompts.ai facilitate message creation?
The platform features a user-friendly interface that allows hotel managers to easily script messages, choose from various voices, and preview their creations before deployment, ensuring uniformity in communication.
What is the process for customizing messages with VoicePrompts.ai?
VoicePrompts.ai offers a streamlined four-step process for instant customization, making it simple for hotel managers to maintain high standards of customer service and engagement.
Why are personalized greetings important in the hospitality industry?
Personalized greetings enhance the visitor experience by reflecting the establishment's brand identity, ensuring callers feel welcomed and valued, which can lead to increased customer satisfaction and loyalty.
How can personalized communication impact customer retention and revenue?
Establishments that prioritize personalized communication can see a remarkable increase in customer retention, potentially achieving up to 40% greater revenue by nurturing emotional connections with guests.
What role does efficient call routing play in hospitality communication?
Efficient call routing directs inquiries to the appropriate department or staff member quickly, reducing hold times and enhancing the overall visitor experience, which is crucial for customer satisfaction.
What is the expectation of customers regarding engagement when contacting a business?
83% of customers expect immediate engagement when contacting a business, highlighting the importance of swift communication in the hospitality sector.
How does effective communication routing improve operational effectiveness?
By minimizing delays and improving responsiveness, effective communication routing allows employees to focus on delivering outstanding service, which is essential in a competitive environment.
Why is investing in communication solutions like VoicePrompts.ai essential for hospitality businesses?
Investing in effective communication solutions is essential for thriving in the hospitality landscape, as it enhances guest experiences and operational efficiency.