Introduction
Effective communication stands as the cornerstone of exceptional guest experiences in the hospitality industry, especially during those often-frustrating call hold moments. Hotels possess a unique opportunity to elevate guest satisfaction by implementing effective call hold messaging that truly resonates with their audience. Yet, the challenge remains: how can hotels craft messages that not only inform but also engage and personalize the interaction?
Imagine transforming a mundane wait into a memorable touchpoint that reinforces brand loyalty and enhances the overall guest experience. This is not just a possibility; it’s a necessity in today’s competitive landscape. Hotel managers face the daunting task of ensuring that every interaction, even those spent on hold, reflects their commitment to guest satisfaction.
To address this challenge, hotels must adopt best practices in call hold messaging. By doing so, they can create an engaging experience that captivates guests, turning a simple wait into an opportunity for connection. Consider the impact of personalized messages that acknowledge the guest’s time and provide relevant information.
Statistics show that effective communication can significantly boost guest satisfaction scores. So, how can your hotel implement these strategies? Start by evaluating your current messaging and identifying areas for improvement.
In conclusion, the path to enhancing guest experiences lies in mastering the art of communication. Don’t let call hold moments be a missed opportunity. Take action now to refine your messaging and transform every interaction into a chance to build lasting relationships with your guests.
Understand Your Audience: Tailoring Messages for Hotel Guests
Effective communication is paramount in the hospitality industry, especially when engaging hotel guests during call hold periods. Understanding their demographics, preferences, and expectations is crucial. A thorough audience analysis can reveal key characteristics such as age, travel purpose, and preferred communication styles. For instance, younger guests often favor casual and tech-savvy messaging, while older guests may respond better to a more formal tone.
By segmenting your audience, you can create tailored messages that resonate with their specific needs. Consider these strategies:
- Promote Family-Friendly Amenities: This approach appeals to guests traveling with children.
- Highlight Business Services: Attract corporate travelers by showcasing relevant offerings.
This tailored method not only keeps visitors informed during call hold but also cultivates a sense of worth, significantly improving their overall experience with your establishment. As visitor communication evolves, it's projected that 70% of patrons will seek tailored interaction alternatives during their stay in 2025. This makes it essential for hotels to adjust their strategies accordingly.
Successful instances of customized communication have shown that properties utilizing visitor preferences experience heightened loyalty and satisfaction, ultimately boosting revenue growth. Hotels that implement focused communication strategies report a significant rise in upsell opportunities and visitor spending, as these offers come across as considerate recommendations rather than mere sales pitches.
VoicePrompts.ai offers AI-driven customizable phone communication solutions with over 850 options, enabling you to craft messages that align perfectly with your guests' preferences. For example, utilizing FAQs can effectively address common inquiries and enhance the relevance of your messaging.
Are you ready to elevate your guest communication strategy? Embrace these insights and watch your hotel thrive.

Implement a Streamlined Process for Message Creation
Effective communication is crucial in the hospitality industry, especially when it comes to call hold messages. Hotel managers often face the challenge of delivering consistent and professional communication while managing their time effectively. To address this, hotels should adopt a streamlined process that includes:
- Scripting: Utilize pre-designed templates to quickly input relevant information about promotions or services.
- Voice Selection: Choose a voice that resonates with the hotel's brand identity.
- Previewing: Review the content before deployment to ensure quality and consistency.
- Deployment: Implement the communication efficiently.
By leveraging VoicePrompts.ai, hotels can significantly reduce the time required for each step, enabling staff to craft professional messages in under 5 minutes. This method not only saves time but also ensures that communication remains consistent and professional, reinforcing the hotel's brand image. Regular updates based on seasonal promotions or visitor feedback further enhance the relevance and effectiveness of these communications.
Hotels utilizing VoicePrompts.ai have reported heightened visitor engagement and loyalty. This demonstrates the platform's capability to convert call hold messaging into a valuable resource for improving customer experience. With no studios, no voice performers, and no lengthy delays, VoicePrompts.ai's cost-effective and swift solutions empower accommodations to produce professional recordings for call hold in mere minutes.
Are you ready to elevate your hotel's communication strategy? Embrace the efficiency and professionalism that VoicePrompts.ai offers.

Personalize Messaging: Leverage Custom Audio Options
Effective communication is crucial in the hospitality industry, particularly in managing call hold communications. Customizing these interactions can significantly boost guest involvement and strengthen brand loyalty. With VoicePrompts.ai's AI-driven platform, accommodations can easily create professional messages without relying on studios or voice actors. This innovative solution allows hotels to select specific voice talents and background music that resonate with their brand identity.
Consider a luxury establishment that opts for a soothing voice paired with soft instrumental music, creating a calming atmosphere. In contrast, a family-oriented venue might choose a cheerful voice and upbeat melodies to foster a lively environment. Personalizing interactions - like addressing guests by name or referencing their previous stays - further deepens the connection between the hotel and its patrons.
Statistics reveal that 76% of consumers express irritation when they lack personalized interactions, while 71% expect customized experiences in their support engagements. This highlights the critical need for tailored communication. By keeping guests engaged during wait times, personalized messages during call hold not only enhance their experience but also cultivate brand loyalty.
Moreover, effective call hold communication can transform a potentially negative experience into a positive one, serving as a vital touchpoint in the guest journey. It also drives revenue growth by maintaining caller engagement during wait times, reinforcing the financial benefits of these strategies. Investing in high-quality audio through VoicePrompts.ai has proven to elevate client interactions, underscoring the importance of quality in communication.
Are you ready to enhance your guest experience and drive loyalty? Explore how VoicePrompts.ai can revolutionize your communications during a call hold today.

Refine and Adapt: Use Feedback to Enhance Messaging
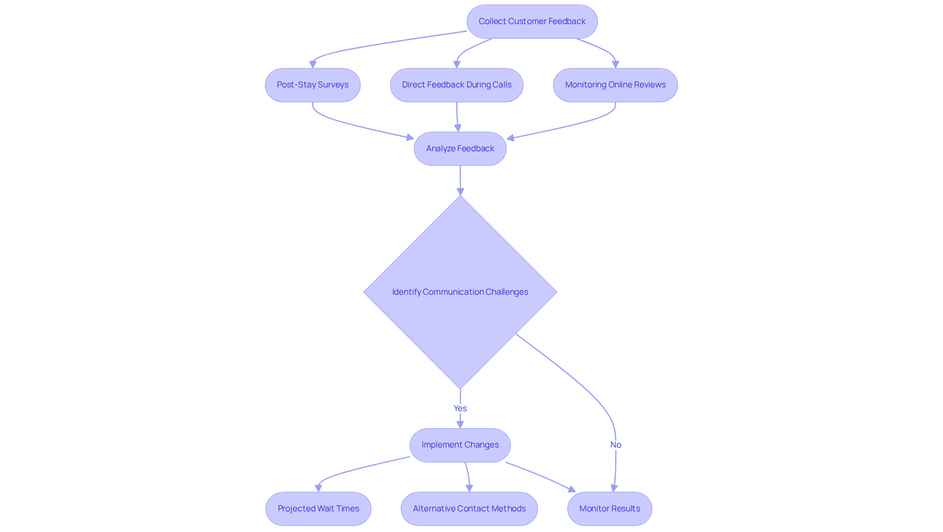
Effective communication is crucial in the hospitality industry, where customer satisfaction hinges on timely interactions, particularly during call hold situations. Hotel managers often face significant challenges, such as managing guest expectations during call hold periods. To address these issues, establishments must actively collect and utilize customer feedback through various channels, including:
- Post-stay surveys
- Direct feedback during calls
- Monitoring online reviews
By examining this feedback, hotels gain valuable insights into visitor preferences and communication challenges. For instance, if guests express dissatisfaction with long wait periods and lack of updates, accommodations can enhance their communication strategies. Implementing projected wait times or offering alternative contact methods can significantly improve the guest experience.
Regularly refreshing communication based on visitor feedback not only elevates the overall experience but also demonstrates the establishment's commitment to listening and adapting to guest needs. This proactive approach is essential in an industry where customer sentiment directly influences loyalty and satisfaction.
Moreover, VoicePrompts.ai provides customizable messaging solutions with over 850 options, enabling hotels to tailor their on-hold messages effectively. These options can be leveraged to create engaging content that resonates with guests, ensuring their needs are met even during a call hold.
Incorporating these strategies can transform the way hotels communicate with their guests, fostering a more satisfying experience that encourages repeat visits. Are you ready to elevate your on-hold communication and enhance guest satisfaction?

Conclusion
In the competitive landscape of the hospitality industry, effective call hold messaging is not just a tool; it’s a game changer for enhancing guest experiences. Have you considered how tailored messages can resonate with your guests? By understanding their specific demographics and preferences, hotels can create engaging interactions that truly connect with their audience. This personalized approach keeps guests informed during hold times and fosters a sense of value and connection, ultimately leading to increased loyalty and satisfaction.
Key strategies include:
- Audience analysis
- Streamlined processes for message creation
- The undeniable power of personalization
With AI-driven solutions like VoicePrompts.ai, hotels can craft professional, customized messages quickly, ensuring consistency and relevance. Moreover, actively seeking and incorporating guest feedback can refine these communications, transforming potential frustrations into positive experiences.
As the hospitality industry evolves, embracing these best practices for call hold messaging is essential. By prioritizing tailored communication, hotels can enhance guest interactions, drive loyalty, and boost overall revenue. The call to action is clear: invest in effective messaging strategies today to elevate the guest experience and secure a competitive edge in the future.
Frequently Asked Questions
Why is understanding the audience important in the hospitality industry?
Understanding the audience is crucial in the hospitality industry because it allows for effective communication with hotel guests, particularly during call hold periods. Knowing their demographics, preferences, and expectations helps tailor messages that resonate with their specific needs.
How can hotels segment their audience for better communication?
Hotels can segment their audience by analyzing key characteristics such as age, travel purpose, and preferred communication styles. For instance, younger guests may prefer casual and tech-savvy messaging, while older guests might respond better to a more formal tone.
What strategies can hotels use to tailor their messages?
Hotels can promote family-friendly amenities to appeal to guests traveling with children and highlight business services to attract corporate travelers. This tailored messaging keeps visitors informed and enhances their overall experience.
What is the projected trend in guest communication preferences by 2025?
It is projected that by 2025, 70% of patrons will seek tailored interaction alternatives during their stay, making it essential for hotels to adjust their communication strategies accordingly.
What benefits do hotels experience from implementing focused communication strategies?
Hotels that implement focused communication strategies report heightened loyalty and satisfaction among guests, leading to increased revenue growth and a significant rise in upsell opportunities, as these offers are viewed as considerate recommendations.
How can VoicePrompts.ai assist hotels in improving guest communication?
VoicePrompts.ai offers AI-driven customizable phone communication solutions with over 850 options, allowing hotels to craft messages that align perfectly with their guests' preferences, enhancing the relevance of their messaging.
How can FAQs be utilized in guest communication?
Utilizing FAQs can effectively address common inquiries, helping to enhance the relevance of hotel messaging and improve the overall guest experience.