Introduction
In the competitive landscape of the hospitality industry, effective communication is crucial - it can truly make or break a guest's experience. Hotel managers face mounting pressures from customer inquiries and the relentless pursuit of satisfaction. Enter bot callers: innovative solutions that streamline operations and enhance interactions. This article explores the transformative power of bot callers, unveiling best practices that not only boost efficiency but also elevate guest engagement.
As the industry evolves, establishments must ask themselves: how can they leverage this technology to meet the ever-growing expectations of modern travelers? By embracing these advancements, hotels can not only keep pace but also set themselves apart in a crowded market. The time to act is now - let's delve into how bot callers can redefine the guest experience.
Understand the Role of Bot Callers in Customer Experience
In the hospitality industry, effective communication is paramount. Hotel managers face numerous challenges, from managing customer inquiries to ensuring guest satisfaction. Bot callers serve as automated assistants, adept at handling a wide range of customer interactions. They can respond to frequently asked questions, provide service information, and manage reservations seamlessly.
In the accommodation sector, the applications of bot agents are particularly valuable. They can offer check-in instructions and follow up with guests after their stay to gather feedback. By integrating bot communication systems with VoicePrompts.ai's cost-effective and rapid messaging solutions, hotels can significantly enhance operational efficiency and elevate visitor satisfaction.
Consider this: deploying a bot for reservation inquiries can drastically reduce wait times. This allows staff to concentrate on more complex guest needs, streamlining the customer experience and fostering a more responsive service environment. As the hospitality industry evolves, the strategic implementation of bot callers, supported by VoicePrompts.ai's instantly adaptable messaging solutions, is becoming essential to meet the rising expectations of modern travelers.
Are you ready to transform your hotel's communication strategy? Embrace the future of hospitality with a bot caller and elevate your guest experience today.

Implement a Streamlined Process for Bot Caller Integration
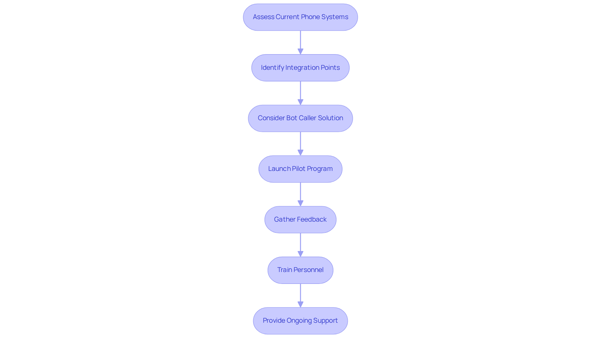
Effective communication is crucial in the hospitality industry, where guest satisfaction hinges on timely and accurate responses. To successfully integrate automated systems into hospitality operations, a structured approach is essential. Start by assessing current phone systems to pinpoint potential integration points, ensuring compatibility with existing infrastructure. Industry reports reveal that 76% of hotel executives believe AI is fundamentally changing the industry, underscoring the necessity of adopting such technologies.
Next, consider a bot caller solution like VoicePrompts.ai, which offers over 850 customizable options for professional phone messaging. This reduces the need for extensive modifications, making implementation smoother. Launch a pilot program to evaluate the bot's functionality, gathering valuable feedback from both staff and visitors. Successful pilot programs, such as the one at Trapp Family Lodge, have shown that accommodations can significantly enhance visitor interactions and operational efficiency by decreasing response times.
Training personnel to collaborate effectively with automated systems is vital. This preparation ensures they can address any issues that may arise. Additionally, ongoing support for troubleshooting will facilitate a seamless transition. By following these steps and leveraging VoicePrompts.ai's AI-driven platform, establishments can effortlessly embrace bot caller technology, ultimately enhancing the guest experience and optimizing communication.
As Jordan Hollander, CEO of Hotel Tech Report, aptly states, "The leaders of tomorrow are already implementing AI today-and those who delay risk falling permanently behind." Are you ready to take the leap into the future of hospitality?

Customize Messaging for Enhanced Customer Engagement
Effective communication is crucial in the hospitality industry, especially when it comes to engaging customers through automated agents. Customizing messaging can significantly enhance customer interactions, making them feel valued and understood. Here are key strategies to consider:
-
Brand Voice: The tone and language of the bot caller must consistently embody the establishment's brand personality. This alignment creates a cohesive experience that resonates with visitors, reinforcing brand identity. With VoicePrompts.ai, hotels can craft professional messages in minutes-no studios or voice actors needed-ensuring their brand voice is consistently represented.
-
Personalization: Leverage visitor data to tailor messages effectively. For instance, addressing returning visitors by name or referencing their previous stays fosters a welcoming atmosphere, making individuals feel appreciated. Statistics show that 66% of customers expect companies to understand their unique needs, underscoring the importance of personalized messaging strategies. VoicePrompts.ai enables instant customization, allowing hotels to create tailored messages that enhance visitor experiences.
-
Dynamic Content: Implement messaging that adapts based on the time of day or specific visitor inquiries. For example, a bot caller could provide various greetings or promotions based on whether a caller is contacting during peak check-in times or late at night. This level of customization not only enhances the visitor experience but also builds loyalty and encourages repeat business. With VoicePrompts.ai's AI-driven platform, accommodations can easily create and modify messages to suit various scenarios, ensuring communications remain relevant and engaging.
Statistics reveal that personalized messaging strategies can significantly boost customer engagement, with 71% of customers believing AI will enhance their experience through empathy. By focusing on these strategies and utilizing VoicePrompts.ai, accommodations can transform their communication through the bot caller into powerful tools for enhancing guest satisfaction and loyalty. Don't miss the opportunity to elevate your guest interactions-start customizing your messaging today!

Leverage Benefits of Bot Callers for Cost-Effective Communication
Effective communication is paramount in the hospitality industry. Automated systems are revolutionizing operational efficiency in accommodations by streamlining routine inquiries and tasks, leading to significant cost reductions. Here’s how:
-
Reduced Labor Costs: Bot callers manage common inquiries, reducing the need for extra staff during peak times. This decrease in staffing can lead to substantial savings, allowing establishments to operate with fewer workers while maintaining service quality. In fact, automation can cut labor costs by up to 30%, making it an essential strategy for hotels looking to boost operational efficiency.
-
Enhanced Efficiency: Operating around the clock, bot callers deliver instant support to guests without the need for human intervention. This ensures inquiries are addressed promptly, enhancing visitor satisfaction and allowing staff to focus on more complex tasks. Hotel managers have observed that automated communication systems streamline operations, enabling better resource allocation and improved guest experiences. With VoicePrompts.ai's AI-powered platform, accommodations can easily create professional on-hold and auto-attendant messages, further enhancing communication efficiency.
-
Scalability: Automated systems adapt effortlessly to fluctuating call volumes, allowing accommodations to manage increased demand without the extensive training required for new personnel. For instance, during busy holiday seasons, automated systems can handle the surge in inquiries, ensuring timely responses and preventing front desk staff from becoming overwhelmed. Moreover, by 2027, it’s projected that 25% of companies will rely on chatbots, highlighting the growing dependence on automation in the industry. VoicePrompts.ai offers over 850 customizable script options, enabling accommodations to enhance customer interactions with personalized messaging solutions.
In conclusion, integrating bot callers not only reduces labor costs but also enhances operational efficiency and scalability, positioning establishments for long-term success. VoicePrompts.ai provides tailored pricing plans, making it easier for hotels to implement these cost-saving measures effectively. Are you ready to transform your operations?

Conclusion
In the hospitality industry, effective communication is not just important; it’s essential. Bot callers have emerged as a powerful tool to enhance guest experiences. By automating routine interactions and providing immediate assistance, hotels can streamline operations and elevate the overall visitor experience. This integration marks a significant shift towards more efficient, responsive, and personalized service, aligning perfectly with the expectations of today’s travelers.
Understanding the role of bot callers is crucial. Implementing a structured integration process and customizing messaging can create meaningful interactions. Platforms like VoicePrompts.ai enable hotels to harness these automated systems effectively, reducing labor costs while improving operational efficiency. The focus on personalization and dynamic content highlights how tailored communication fosters stronger connections with guests, ultimately enhancing satisfaction and loyalty.
As the hospitality industry evolves, embracing technology like bot callers is not merely a trend; it’s a necessity for staying competitive. The time to act is now. Hotels must invest in these innovative solutions to transform their communication strategies and meet the rising expectations of their guests. By doing so, establishments can ensure they are not only keeping pace with industry advancements but also setting themselves apart as leaders in guest experience.
Frequently Asked Questions
What is the role of bot callers in the hospitality industry?
Bot callers serve as automated assistants that handle a variety of customer interactions, including responding to frequently asked questions, providing service information, and managing reservations.
How do bot callers improve customer experience in hotels?
Bot callers enhance customer experience by offering check-in instructions, managing reservation inquiries, and following up with guests after their stay to gather feedback, which helps streamline communication and reduce wait times.
What are the benefits of integrating bot communication systems with VoicePrompts.ai?
Integrating bot communication systems with VoicePrompts.ai's messaging solutions can significantly improve operational efficiency and elevate visitor satisfaction by providing cost-effective and rapid messaging options.
How do bot callers affect hotel staff workload?
By handling reservation inquiries and other routine tasks, bot callers allow hotel staff to focus on more complex guest needs, thereby streamlining the customer experience and fostering a more responsive service environment.
Why is the implementation of bot callers becoming essential in the hospitality industry?
The strategic implementation of bot callers is essential to meet the rising expectations of modern travelers and to adapt to the evolving landscape of the hospitality industry.