Introduction
In the competitive realm of hospitality, effective communication stands as a pivotal factor that can transform a guest's experience from ordinary to extraordinary. As hotels strive to enhance their service offerings, automated phone menu systems have emerged as essential tools for streamlining operations and improving customer interactions. This article delves into seven key features of these systems, showcasing how they can significantly elevate guest satisfaction and operational efficiency.
However, what occurs when the technology designed to simplify communication instead becomes a source of frustration for guests? Understanding the delicate balance between automation and personalized service is crucial for hotels aiming to thrive in an ever-evolving industry. By addressing these challenges head-on, hotel managers can harness the power of automation while ensuring that their guests feel valued and understood.
VoicePrompts.ai: AI-Powered Customizable Messaging Solutions
Effective communication is paramount in the hospitality industry. Hotel managers face numerous challenges, from maintaining brand consistency to ensuring customer satisfaction. VoicePrompts.ai offers a cutting-edge platform that addresses these issues by enabling accommodations to create customizable messaging solutions through an automated phone menu system.
With over 850 voice and music options, hotels can personalize their on-hold messages and auto-attendant prompts, aligning them with their unique brand identity. This level of customization significantly enhances the customer experience and guarantees consistency across all communications. It’s not just an enhancement; it’s an essential asset for contemporary hospitality management.
Imagine creating professional messages in under five minutes-no studios or voice actors required. As the industry progresses, incorporating such technology is becoming increasingly vital. Leaders emphasize that personalized interactions through AI-driven messaging lead to higher client satisfaction and loyalty. Have you considered how this could transform your guest interactions?
Successful implementations of an automated phone menu system have demonstrated its ability to streamline operations. Staff can focus on high-value guest interactions while routine inquiries are managed effectively. The affordability of these solutions makes them accessible for establishments of all sizes, reshaping the hospitality landscape.
Industry experts note that these tools are necessary components for maintaining a competitive advantage in a rapidly changing market. Training personnel on these new technologies is crucial for effective implementation, ensuring establishments can fully capitalize on the advantages of AI-driven communication. Don’t let your hotel fall behind-embrace the future of hospitality communication today.

Interactive Voice Response (IVR) for Enhanced Customer Navigation
Effective communication is paramount in the hospitality industry, where visitor satisfaction can make or break a hotel's reputation. Interactive Voice Response (IVR) technologies are revolutionizing how hotels manage visitor communications by utilizing an automated phone menu system to automate call management and efficiently route inquiries to the appropriate departments. This technology not only streamlines the communication process but also ensures that visitors receive timely assistance, significantly enhancing their overall experience.
The demand for personalized service and operational efficiency is driving the growth of IVR technology adoption. Statistics indicate that well-crafted IVR solutions can boost client satisfaction by up to 20%. Moreover, 63% of patrons prefer solutions that cater to their individual needs. By implementing an effective automated phone menu system, hotels can provide quick responses to visitor inquiries, which is essential for fostering loyalty and satisfaction.
Hotel managers have noted that IVR technology can reduce operational costs by as much as 30% while improving customer navigation. This enables visitors to find the information they need swiftly and effortlessly. With VoicePrompts.ai, hotels can easily create and save customized on-hold and auto-attendant messages in just four simple steps. This AI-powered platform offers over 850 options, allows users to preview messages before downloading, and features one-click export in any format.
As one hotel manager remarked, "IVR has transformed our visitor interactions, making it easier for them to navigate our services without frustration." This shift towards an automated phone menu system reflects a broader trend in the hospitality industry, where enhancing the visitor experience through technology is becoming increasingly important. With 75% of customers expressing frustration when unable to reach a live agent, strategically implementing IVR can significantly alleviate these challenges, ensuring that visitors feel valued and attended to throughout their stay.

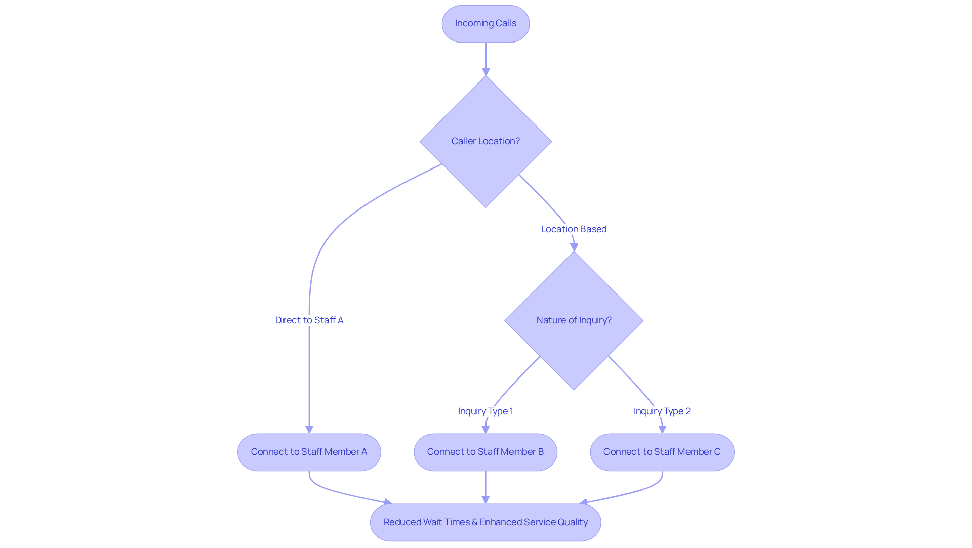
Flexible Call Routing to Improve Customer Service
Effective communication is crucial in the hospitality industry. Flexible call routing empowers accommodations to use an automated phone menu system to direct incoming calls based on various criteria, such as caller location or the nature of the inquiry. This strategic capability ensures that visitors connect with the most suitable staff member, significantly reducing wait times and enhancing service quality.
In today’s fast-paced environment, statistics reveal that 77% of consumers expect immediate interaction when reaching out. This underscores the necessity for an automated phone menu system to achieve efficient call management in hospitality. Moreover, 72% of customer service experts believe that AI-powered solutions provide a competitive edge. Thus, incorporating an automated phone menu system is vital for modern lodging operations.
VoicePrompts.ai enhances this experience with cost-effective, swift, and customizable AI-driven on-hold and auto-attendant messaging solutions. Accommodations can generate professional messages in minutes - no studios, no voice actors, and no delays. As hotels embrace these technologies, they can anticipate improved guest satisfaction and loyalty, ultimately leading to a more successful business model.
Are you ready to transform your customer communication? Consider implementing VoicePrompts.ai's solutions today.

Custom Greetings for Professional Customer Interactions
Effective communication is crucial in the hospitality industry. Custom greetings play a vital role in the automated phone menu system, allowing establishments to convey professionalism and warmth from the very first interaction. Hotel managers often face the challenge of creating a welcoming atmosphere for callers, which can be time-consuming and costly.
With VoicePrompts.ai, this process becomes effortless. In just four simple steps, managers can create and save tailored on-hold and auto-attendant messages. By customizing greetings to reflect their brand voice using VoicePrompts.ai's AI-powered platform, businesses can foster a welcoming environment for callers in under five minutes.
This attention to detail not only enhances the visitor experience but also builds loyalty and connection to the brand. Imagine the impact of a personalized greeting that resonates with your callers! Moreover, the automated phone menu system is more affordable and quicker than traditional methods, making it an ideal solution for busy hotel managers.
Don’t let the complexities of hotel management hold you back. Embrace the power of customized greetings with VoicePrompts.ai and transform your communication strategy today!

Multi-Level Menus for Detailed Caller Options
Effective communication is crucial in the hospitality industry, where first impressions can make or break a guest's experience. An automated phone menu system with multi-level menus empowers establishments to provide callers with a range of detailed choices, facilitating smooth navigation through various services and departments. This organized approach significantly reduces caller frustration, allowing visitors to access the information they need without prolonged waiting times.
Research indicates that establishments utilizing an automated phone menu system enjoy higher caller satisfaction rates. Guests appreciate the clarity and efficiency these systems provide. For example, Coco Grove Beach Resort reported a remarkable 65% increase in OTA bookings in 2023 compared to 2022, underscoring the positive impact of enhanced caller navigation on accommodation performance. By streamlining communication, hotels not only boost operational efficiency but also cultivate a more favorable customer experience.
Hotel managers have observed that offering detailed caller options leads to improved satisfaction. Kristine Libo-on noted, "Since implementing Hotelogix in 2022, we have noticed remarkable improvements in all business areas year over year." Clearly, implementing an automated phone menu system with multi-level menus is a strategic move for establishments aiming to elevate their service quality and responsiveness.
To effectively implement multi-level menus, managers should assess their current phone systems and consider integrating an automated phone menu system with VoIP technology. This enhances communication capabilities and supports the seamless operation of multi-level menus. Additionally, leveraging VoicePrompts.ai's AI-driven platform allows for the effortless development and storage of personalized on-hold and auto-attendant messages. This simplifies the process for accommodations to deliver professional and branded communication that aligns with their offerings.
This integration not only enhances the caller experience but also supports the operational objectives of management. Are you ready to transform your communication strategy and improve guest satisfaction? It's time to take action and implement these effective solutions.

Analytics and Reporting for Continuous Improvement
Effective communication is crucial in the hospitality industry, and an automated phone menu system, along with analytics and reporting features, serves as a vital instrument for accommodations. They provide profound insights into caller behavior and the performance of the automated phone menu system, enabling establishments to uncover trends, assess satisfaction levels, and identify specific areas needing improvement.
Hotel managers often grapple with understanding their guests' needs and expectations. By analyzing data from customer interactions with the automated phone menu system, they can create a feedback loop that empowers them to refine their communication strategies. This alignment with evolving visitor expectations significantly enhances the overall service quality of the automated phone menu system.
With VoicePrompts.ai's affordable, fast, and customizable automated phone menu system, hotels can develop tailored scripts that meet their specific needs. This platform incorporates an automated phone menu system that utilizes industry-specific AI trained on best practices, ensuring that establishments can effectively engage with their guests.
Utilizing data effectively fosters a culture of continuous enhancement and drives operational efficiency. Are you ready to elevate your guest experience? Embrace the power of analytics and take action today to create a more satisfying visitor experience through an automated phone menu system.

24/7 Availability for Enhanced Customer Accessibility
Effective communication is crucial in the hospitality industry. With 24/7 availability through an automated phone menu system, hotels can ensure that visitors receive assistance and information whenever they need it. This capability is vital, especially when inquiries arise outside of regular business hours. By providing round-the-clock service, accommodations not only enhance visitor satisfaction but also demonstrate their commitment to exceptional customer support.
VoicePrompts.ai's AI-driven platform offers a seamless solution for hotels looking to improve their communication strategies. With the ability to create and store tailored on-hold and auto-attendant messages, every interaction with guests can be both professional and consistent. This platform allows for instant customization, making it both affordable and quick to implement messaging solutions that effectively engage guests, even during off-peak hours.
Consider the impact of 24/7 service on your hotel's reputation. Are you ready to elevate your guest experience? With VoicePrompts.ai, you can transform your communication approach and stand out in a competitive market. Don't miss the opportunity to enhance your customer support and satisfaction-take action today!

Conclusion
The implementation of an automated phone menu system in hotels marks a pivotal change in how accommodations connect with their guests. Effective communication is no longer just an option; it’s essential for thriving in the competitive hospitality industry. By leveraging advanced technologies like VoicePrompts.ai, hotels can create a seamless communication experience that enhances customer satisfaction and boosts operational efficiency.
Key features such as:
- Customizable messaging
- Interactive voice response (IVR)
- Flexible call routing
- 24/7 availability
are vital tools for improving customer interactions. These systems not only lead to higher satisfaction rates but also reduce operational costs and foster increased loyalty among guests. Moreover, the ability to analyze caller behavior and continuously refine service quality highlights the necessity of adopting these technologies.
As the hospitality landscape evolves, embracing automated phone menu systems is crucial for any hotel aiming to elevate its guest experience. Are you ready to meet and exceed customer expectations? By taking proactive steps to implement these solutions, hotels can transform their communication strategies and enhance customer service. The time to act is now-ensure your establishment stands out in an increasingly competitive market.
Frequently Asked Questions
What is VoicePrompts.ai?
VoicePrompts.ai is an AI-powered platform that enables accommodations in the hospitality industry to create customizable messaging solutions through an automated phone menu system.
How does VoicePrompts.ai enhance customer experience?
The platform offers over 850 voice and music options for personalizing on-hold messages and auto-attendant prompts, aligning communications with a hotel's unique brand identity, which significantly enhances customer experience and ensures consistency.
What are the benefits of using an automated phone menu system?
An automated phone menu system streamlines operations, allowing staff to focus on high-value guest interactions while effectively managing routine inquiries, leading to improved customer satisfaction and loyalty.
How quickly can hotels create messages using VoicePrompts.ai?
Hotels can create professional messages in under five minutes without the need for studios or voice actors.
What impact does IVR technology have on customer navigation?
IVR technology improves customer navigation by automating call management and efficiently routing inquiries to the appropriate departments, ensuring visitors receive timely assistance.
What are the statistics regarding IVR technology and customer satisfaction?
Well-crafted IVR solutions can boost client satisfaction by up to 20%, and 63% of patrons prefer solutions that cater to their individual needs.
How much can IVR technology reduce operational costs for hotels?
IVR technology can reduce operational costs by as much as 30% while improving customer navigation.
What features does VoicePrompts.ai offer for creating messages?
VoicePrompts.ai allows users to create and save customized on-hold and auto-attendant messages in four simple steps, offers message previews before downloading, and features one-click export in any format.
Why is training personnel on new technologies important?
Training personnel is crucial for effective implementation of new technologies like IVR, ensuring establishments can fully capitalize on the advantages of AI-driven communication.
What is the overall trend in the hospitality industry regarding communication?
The trend is towards enhancing visitor experience through technology, with a focus on personalized service and operational efficiency, making tools like IVR and customizable messaging essential for maintaining a competitive advantage.