Introduction
In the fast-paced hospitality industry, effective communication is not just important; it’s essential. Every guest interaction matters, and the pressure to deliver exceptional service is unyielding. This is where an auto attendant phone system becomes a game-changer. It offers hotels a streamlined approach to managing communications, significantly enhancing customer satisfaction.
But what does this technology really mean for the guest experience and operational efficiency? Hotel managers face numerous challenges, from handling high call volumes to ensuring that every guest feels valued. Auto attendant systems provide a solution, transforming how hotels communicate and operate.
Consider this: hotels that implement these systems often see a marked improvement in guest feedback and operational workflows. How can your establishment benefit from such a transformation? By exploring the intricacies of auto attendant systems, we uncover not only their substantial advantages but also the hurdles that hotels must navigate during implementation.
Now is the time to rethink your communication strategy. Embrace the technology that can elevate your service and streamline your operations.
Define Auto Attendant Phone System
In the hospitality industry, effective communication is paramount. Hotel managers face significant challenges, particularly in providing exceptional customer service while managing limited staff resources. An automated phone service, which exemplifies what is an auto attendant phone system, can be a game-changer, acting as a virtual receptionist that responds to incoming calls and offers callers a menu of choices to direct their inquiries to the appropriate department or person.
By utilizing pre-recorded messages and interactive voice response (IVR) technology, these systems ensure that every caller is greeted professionally and directed efficiently, all without the need for human intervention. This not only boosts operational efficiency but also elevates guest satisfaction by reducing wait times and ensuring that calls are addressed swiftly. With over 75% of U.S. accommodations reported to be short-staffed as of June 2024, it raises the question of what is an auto attendant phone system and its necessity. They can help alleviate the pressure on limited staff, allowing for a smoother operation.
VoicePrompts.ai enhances existing phone answering systems by enabling businesses to upload and manage brand-specific messaging, including main greetings, auto-attendant prompts, and on-hold messages. With over 850 options available, this AI-driven platform allows accommodations to create professional messages in minutes-no studios or voice actors needed. This ensures a consistent and polished image across all communications.
Moreover, the platform is designed to be cost-effective, easier, and quicker, offering immediate customization to cater to the specific requirements of each establishment. It’s crucial to provide callers with a quick way to reach a live representative if needed, ensuring a balanced approach to customer service.
Are you ready to transform your communication strategy? Embrace the power of automated phone services with VoicePrompts.ai and elevate your guest experience today.

Context and Importance in Business Communication
In the fast-paced hospitality industry, effective communication is not just important; it’s essential for success. Guests expect prompt and attentive service, and knowing what an auto attendant phone system can significantly elevate customer service.
What is an auto attendant phone system? It is designed to provide quick responses to callers and minimize wait times, ensuring inquiries reach the right staff without delay.
Hotel managers face the challenge of balancing routine inquiries with the need to deliver exceptional guest experiences. Automated solutions take care of these routine tasks, allowing staff to focus on what truly matters: providing outstanding service. This not only reassures guests that their needs are in capable hands but also enhances their overall experience.
Consider this: research indicates that 85% of consumers have hung up due to dissatisfaction with IVR systems. This statistic underscores the urgent need for effective communication solutions in the hospitality sector. By streamlining call management, automated responders not only improve customer satisfaction but also foster brand loyalty through consistent and professional interactions.
Moreover, establishments that implement automated reception solutions report enhanced operational efficiency. Studies show that businesses can save approximately $262 per client annually due to reduced call abandonment. This is a significant advantage in a competitive market.
VoicePrompts.ai takes this experience a step further by offering customizable messaging solutions that align with your property’s brand identity. This personalization enriches guest interactions and boosts satisfaction.
Are you ready to transform your communication strategy and elevate your guest experience? Embrace the future of hospitality with automated solutions that truly make a difference.

Key Features of Auto Attendant Phone Systems
Effective communication is crucial in the hospitality industry, where first impressions can make or break a guest's experience. Auto attendant phone systems are equipped with several essential features that significantly enhance their functionality and effectiveness in this sector:
-
Automated Call Routing: This feature directs callers to the appropriate department or individual based on their selections, minimizing the need for manual call transfers. By streamlining this process, accommodations can reduce caller frustration and enhance overall satisfaction. Studies indicate that effective call routing can decrease miscommunication by over 60%.
-
Customizable Greetings: Hotels can create personalized greetings that reflect their brand voice, enhancing the caller's experience. Research shows that properties utilizing customizable greetings in their auto attendant systems report higher guest satisfaction and loyalty. In fact, establishments that implement tailored greetings can see a boost in direct bookings by up to 12%. With VoicePrompts.ai, producing these professional messages is quick and economical, requiring no studios or voice artists, enabling managers to create messages in minutes.
-
24/7 Availability: Auto attendants provide round-the-clock service, ensuring that callers can reach the business at any time. This is especially advantageous for establishments serving guests from various time zones, allowing for late-night check-ins and inquiries without the necessity for continuous staffing.
-
Multilingual Support: This feature enables hotels to serve a diverse clientele by offering options in multiple languages. With over 75% of U.S. accommodations facing staffing shortages, multilingual auto attendants help maintain high customer satisfaction by ensuring that language barriers do not hinder communication.
-
Integration with Existing Frameworks: VoicePrompts.ai integrates effortlessly with current telephone networks, enhancing their functionalities without necessitating a complete overhaul. This allows accommodations to uphold their current infrastructure while greatly improving their communication strategies. Moreover, automated reception solutions can improve handling efficiency by as much as 30%, making them a worthwhile investment for establishments seeking to optimize operations. With VoicePrompts.ai's AI-powered platform, creating and saving custom on-hold and auto-attendant messages becomes effortless, allowing hotel managers to focus on delivering exceptional guest experiences.
In conclusion, what an auto attendant phone system is not just about technology; it's about enhancing guest satisfaction and operational efficiency. Are you ready to elevate your hotel's communication strategy?

Historical Development of Auto Attendant Systems
Effective communication is crucial in the hospitality industry, where guest experiences can make or break a business. Hotel managers often grapple with the challenge of handling a high volume of calls while ensuring that each guest feels valued. This is where what is auto attendant phone system transforms the way hotels interact with their customers.
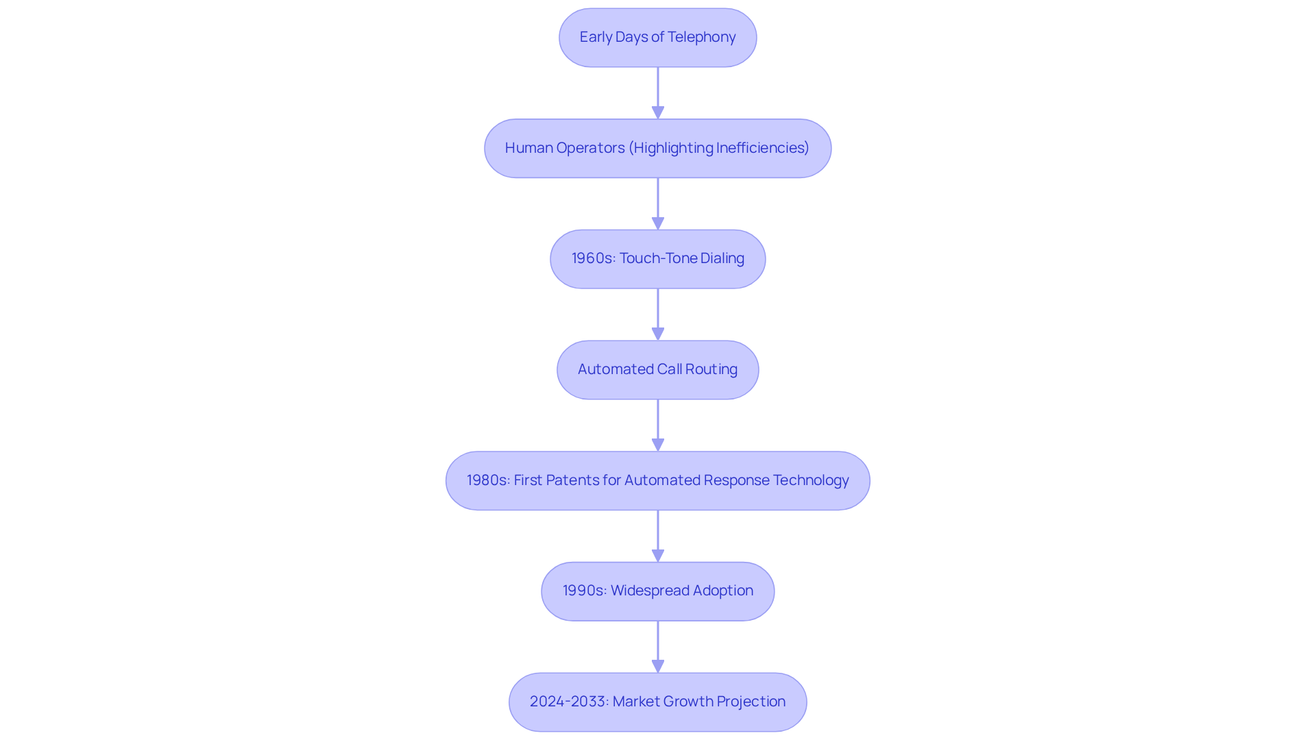
The development of automated systems dates back to the early days of telephony, when companies relied heavily on human operators. This approach was not only inefficient but also prone to errors, highlighting the need for innovation. A significant turning point occurred in the 1960s with the advent of touch-tone dialing, paving the way for automated systems that could route calls without human intervention. By the 1980s, the first patents for automated response technology emerged, leading to its widespread adoption in the 1990s as businesses recognized the advantages of automation in enhancing customer service.
Today, what is auto attendant phone system plays an indispensable role in modern telephony, especially within the hospitality sector. They significantly improve guest experiences by providing prompt support. In fact, the market for what is auto attendant phone system solutions is projected to grow from USD 1.5 billion in 2024 to USD 3.2 billion by 2033, reflecting a compound annual growth rate (CAGR) of 9.2% from 2026 to 2033. This growth underscores the increasing reliance on automated solutions to streamline communication and boost operational efficiency.
VoicePrompts.ai stands at the forefront of this evolution, offering customizable messaging solutions that seamlessly integrate with existing phone systems. This ensures that businesses can maintain a professional image while leveraging cutting-edge technology to meet the demands of modern communication.
Are you ready to elevate your hotel's communication strategy? Embrace the future with VoicePrompts.ai and transform the way you connect with your guests.

Conclusion
In the hospitality industry, effective communication is not just important; it’s essential. Implementing an auto attendant phone system can dramatically enhance communication strategies and improve guest experiences. By automating call management, hotels ensure that guests receive prompt and professional responses-critical in an industry where first impressions matter. These systems alleviate the burden on limited staff resources and streamline operations, leading to higher guest satisfaction and loyalty.
Consider the various advantages of auto attendant systems:
- Automated call routing
- Customizable greetings
- 24/7 availability
- Multilingual support
- Seamless integration with existing frameworks
Each feature contributes to a more efficient communication process, allowing hotel staff to focus on delivering exceptional service while minimizing caller frustration. The historical context illustrates the evolution of these systems, underscoring their growing importance in the hospitality sector.
Embracing auto attendant phone systems is not merely a technological upgrade; it’s a strategic move that can significantly impact a hotel's operational efficiency and guest satisfaction. As the hospitality industry evolves, leveraging automated solutions becomes crucial for staying competitive and meeting the expectations of modern travelers. Why not consider investing in an auto attendant system? Transform your communication approach and elevate the overall guest experience.
Frequently Asked Questions
What is an auto attendant phone system?
An auto attendant phone system is an automated phone service that acts as a virtual receptionist, responding to incoming calls and providing callers with a menu of choices to direct their inquiries to the appropriate department or person.
How does an auto attendant phone system benefit the hospitality industry?
It enhances operational efficiency by greeting callers professionally and directing them efficiently without human intervention, which reduces wait times and improves guest satisfaction.
Why is there a growing need for auto attendant phone systems in hotels?
With over 75% of U.S. accommodations reported to be short-staffed as of June 2024, auto attendant phone systems help alleviate pressure on limited staff, allowing for smoother operations.
What technology does VoicePrompts.ai use to enhance phone answering systems?
VoicePrompts.ai utilizes AI-driven technology that allows businesses to upload and manage brand-specific messaging, including greetings, auto-attendant prompts, and on-hold messages.
How many options does VoicePrompts.ai provide for messaging?
VoicePrompts.ai offers over 850 options for creating professional messages quickly and easily.
What are the advantages of using VoicePrompts.ai for hotel communication?
It is cost-effective, easier, and quicker to use, allowing for immediate customization to meet the specific requirements of each establishment while ensuring a consistent and polished image across all communications.
Is it possible for callers to reach a live representative when using an auto attendant system?
Yes, it is crucial to provide callers with a quick way to reach a live representative if needed, ensuring a balanced approach to customer service.
How can hotels transform their communication strategy using automated phone services?
Hotels can embrace the power of automated phone services like VoicePrompts.ai to elevate their guest experience and improve overall communication efficiency.